#include <ubixos/types.h>Include dependency graph for lnc.h:

This graph shows which files directly or indirectly include this file:

Go to the source code of this file.
Data Structures | |
| struct | arpcom |
| struct | hostRingEntry |
| struct | initBlock |
| struct | lncInfo |
| struct | mds |
| struct | nicInfo |
Defines | |
| #define | Am79C960 0x0003 |
| #define | Am79C961 0x2260 |
| #define | Am79C961A 0x2261 |
| #define | Am79C965 0x2430 |
| #define | Am79C970 0x0242 |
| #define | Am79C970A 0x2621 |
| #define | Am79C971 0x2623 |
| #define | Am79C972 0x2624 |
| #define | Am79C973 0x2625 |
| #define | Am79C978 0x2626 |
| #define | AMD_MASK 0x003 |
| #define | BABL 0x4000 |
| #define | C_LANCE 2 |
| #define | CERR 0x2000 |
| #define | CSR0 0x0000 |
| #define | CSR1 1 |
| #define | CSR2 2 |
| #define | CSR3 3 |
| #define | CSR88 88 |
| #define | CSR89 89 |
| #define | DMA_FIXED 1 |
| #define | DMA_MBUF 2 |
| #define | ERR 0x8000 |
| #define | ETHER_ADDR_LEN 6 |
| #define | IDON 0x0100 |
| #define | INEA 0x0040 |
| #define | INIT 0x0001 |
| #define | INTR 0x0080 |
| #define | LANCE 1 |
| #define | MEM_SLEW 8 |
| #define | MERR 0x0800 |
| #define | MISS 0x1000 |
| #define | NDESC(len2) (1 << len2) |
| #define | NE2100 2 |
| #define | NE2100_IOSIZE 24 |
| #define | NORMAL 0 |
| #define | NRDRE 3 |
| #define | NTDRE 3 |
| #define | PART_MASK 0xffff |
| #define | PCnet_32 6 |
| #define | PCNET_BDP 0x16 |
| #define | PCnet_FAST 9 |
| #define | PCnet_FASTplus 10 |
| #define | PCnet_Home 11 |
| #define | PCnet_ISA 3 |
| #define | PCnet_ISA_II 5 |
| #define | PCnet_ISAplus 4 |
| #define | PCnet_PCI 7 |
| #define | PCnet_PCI_II 8 |
| #define | PCNET_RAP 0x12 |
| #define | PCNET_RDP 0x10 |
| #define | PCNET_RESET 0x14 |
| #define | PCNET_VSW 0x18 |
| #define | RECVBUFSIZE 1518 |
| #define | RINT 0x0400 |
| #define | RXON 0x0020 |
| #define | SHMEM 4 |
| #define | STOP 0x0004 |
| #define | STRT 0x0002 |
| #define | TDMD 0x0008 |
| #define | TINT 0x0200 |
| #define | TRANSBUFSIZE 1518 |
| #define | TXON 0x0010 |
| #define | UNKNOWN 0 |
Functions | |
| void | _lncInt () |
| void | initLNC () |
| int | lanceProbe (struct lncInfo *lnc) |
| int | lncAttach (struct lncInfo *lnc, int unit) |
| void | lncInt () |
| int | probe (struct lncInfo *lnc) |
| uInt16 | readBcr (struct lncInfo *lnc, uInt16 port) |
| uInt16 | readCsr (struct lncInfo *lnc, uInt16 port) |
| void | writeBcr (struct lncInfo *lnc, uInt16 port, uInt16 val) |
| void | writeCsr (struct lncInfo *lnc, uInt16 port, uInt16 val) |
Variables | |
| lncInfo * | lnc |
| #define C_LANCE 2 |
| #define CSR0 0x0000 |
| #define CSR3 3 |
| #define DMA_FIXED 1 |
| #define INEA 0x0040 |
| #define LANCE 1 |
| #define MEM_SLEW 8 |
| #define NDESC | ( | len2 | ) | (1 << len2) |
| #define NORMAL 0 |
| #define PCnet_32 6 |
| #define RECVBUFSIZE 1518 |
| #define SHMEM 4 |
| #define STOP 0x0004 |
| #define TRANSBUFSIZE 1518 |
| #define UNKNOWN 0 |
| void _lncInt | ( | ) |
Referenced by initLNC().
| void initLNC | ( | ) |
Definition at line 104 of file lnc.c.
References _lncInt(), arpcom::ac_enaddr, lncInfo::arpcom, lncInfo::bdp, CSR0, CSR3, dDpl3, dInt, DMA_FIXED, dPresent, ETHER_ADDR_LEN, nicInfo::ic, nicInfo::ident, IDON, INEA, INIT, inportByte(), kmalloc(), kprintf(), lnc, lncAttach(), nicInfo::memMode, mVec, NE2100, lncInfo::nic, lncInfo::nrdre, NRDRE, lncInfo::ntdre, NTDRE, PCnet_32, PCNET_BDP, PCNET_RAP, PCNET_RDP, probe(), lncInfo::rap, lncInfo::rdp, readCsr(), setVector(), STRT, writeCsr(), and x1000.
Here is the call graph for this function:

| int lanceProbe | ( | struct lncInfo * | lnc | ) |
Definition at line 192 of file lnc.c.
References C_LANCE, CSR0, CSR3, INEA, inportWord(), LANCE, lnc, lncInfo::rdp, readCsr(), STOP, UNKNOWN, and writeCsr().
Referenced by probe().
Here is the call graph for this function:

| int lncAttach | ( | struct lncInfo * | lnc, | |
| int | unit | |||
| ) |
Definition at line 246 of file lnc.c.
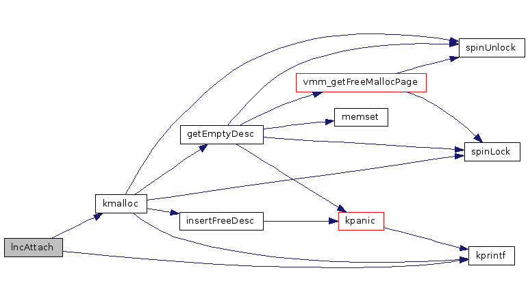
References arpcom::ac_enaddr, lncInfo::arpcom, C_LANCE, DMA_FIXED, nicInfo::ic, icIdent, nicInfo::ident, kmalloc(), kprintf(), LANCE, lnc, MEM_SLEW, nicInfo::memMode, nicInfo::mode, NDESC, lncInfo::nic, nicIdent, NORMAL, lncInfo::nrdre, lncInfo::ntdre, PCnet_32, RECVBUFSIZE, lncInfo::recvRing, SHMEM, and TRANSBUFSIZE.
Referenced by initLNC().
Here is the call graph for this function:

| void lncInt | ( | ) |
Definition at line 208 of file lnc.c.
References ERR, inportWord(), INTR, kprintf(), lnc, outportByte(), outportWord(), lncInfo::rdp, RINT, TINT, and x20.
Here is the call graph for this function:

| int probe | ( | struct lncInfo * | lnc | ) |
Definition at line 154 of file lnc.c.
References Am79C960, Am79C961, Am79C961A, Am79C965, Am79C970, Am79C970A, Am79C971, Am79C972, Am79C973, Am79C978, AMD_MASK, CSR88, CSR89, lanceProbe(), lnc, PART_MASK, PCnet_32, PCnet_FAST, PCnet_FASTplus, PCnet_Home, PCnet_ISA, PCnet_ISA_II, PCnet_ISAplus, PCnet_PCI, PCnet_PCI_II, and readCsr().
Referenced by initLNC().
Here is the call graph for this function:

Definition at line 98 of file lnc.c.
References lncInfo::bdp, inportWord(), outportWord(), and lncInfo::rap.
Here is the call graph for this function:

Definition at line 88 of file lnc.c.
References inportWord(), lnc, outportWord(), lncInfo::rap, and lncInfo::rdp.
Referenced by initLNC(), lanceProbe(), and probe().
Here is the call graph for this function:

Definition at line 93 of file lnc.c.
References lncInfo::bdp, lnc, outportWord(), and lncInfo::rap.
Here is the call graph for this function:

Definition at line 83 of file lnc.c.
References lnc, outportWord(), lncInfo::rap, and lncInfo::rdp.
Referenced by initLNC(), and lanceProbe().
Here is the call graph for this function:

Definition at line 58 of file lnc.c.
Referenced by initLNC(), lanceProbe(), lncAttach(), lncInt(), probe(), readCsr(), writeBcr(), and writeCsr().
1.4.7