|
UbixOS
2.0
|
#include <ubixos/ld.h>#include <ubixos/sched.h>#include <sys/elf.h>#include <ubixos/kpanic.h>#include <lib/kprintf.h>#include <lib/kmalloc.h>#include <vfs/vfs.h>#include <vmm/vmm.h>#include <string.h>#include <assert.h>
Go to the source code of this file.
Functions | |
| uint32_t | ldEnable (const char *interp) |
Definition at line 40 of file ld.c.
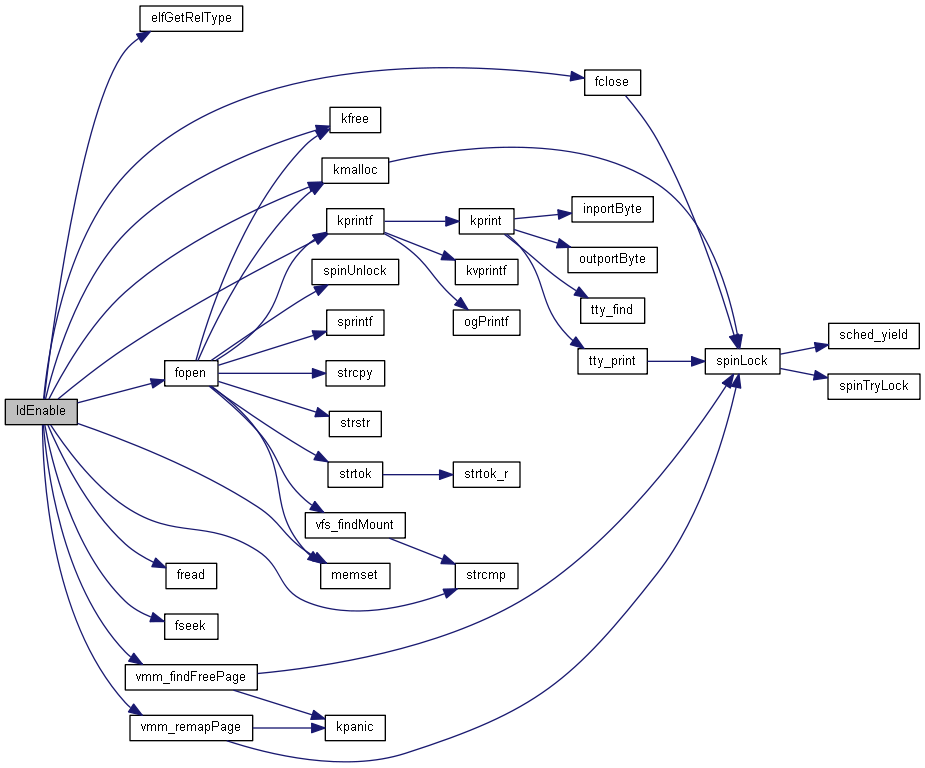
References _current, assert, ELF32_R_SYM, ELF32_R_TYPE, elfGetRelType(), fclose(), fopen(), fread(), fseek(), taskStruct::id, K_PANIC, kfree(), kmalloc(), kprintf(), LD_START, memset(), PAGE_DEFAULT, PT_DYNAMIC, PT_GNU_STACK, PT_LOAD, R_386_32, R_386_NONE, R_386_PC32, R_386_RELATIVE, SHT_DYNAMIC, SHT_DYNSYM, SHT_HASH, SHT_PROGBITS, SHT_REL, SHT_STRTAB, SHT_SYMTAB, strcmp(), vmm_findFreePage(), and vmm_remapPage().
