#include <sys/signal.h>#include <sys/thread.h>Include dependency graph for sysproto.h:

This graph shows which files directly or indirectly include this file:

Go to the source code of this file.
Data Structures | |
| struct | close_args |
| struct | fcntl_args |
| struct | fstat_args |
| struct | getdtablesize_args |
| struct | getgid_args |
| struct | getpid_args |
| struct | gettimeofday_args |
| struct | getuid_args |
| struct | ioctl_args |
| struct | issetugid_args |
| struct | mmap_args |
| struct | munmap_args |
| struct | obreak_args |
| struct | open_args |
| struct | pipe_args |
| struct | read_args |
| struct | readlink_args |
| struct | setitimer_args |
| struct | sigaction_args |
| struct | sigprocmask_args |
| struct | sysctl_args |
| struct | write_args |
Defines | |
| #define | PAD_(t) |
| #define | PADL_(t) 0 |
| #define | PADR_(t) PAD_(t) |
Typedefs | |
| typedef int | register_t |
Functions | |
| int | setitimer (struct thread *td, struct setitimer_args *uap) |
| place holder for now functionality to be added later | |
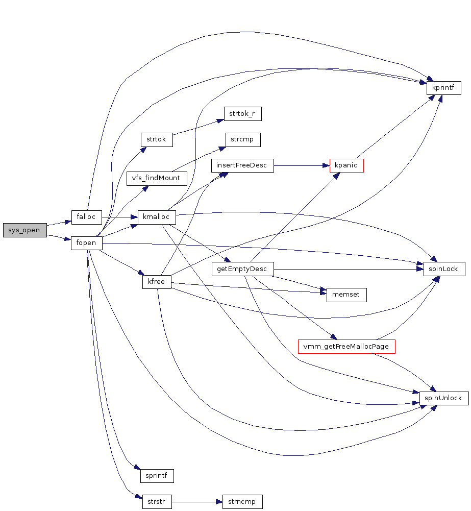
| int | sys_open (struct thread *td, struct open_args *uap) |
| entry point for open syscall | |
| int | sys_write (struct thread *td, struct write_args *uap) |
| #define PAD_ | ( | t | ) |
Value:
(sizeof(register_t) <= sizeof(t) ? \ 0 : sizeof(register_t) - sizeof(t))
Definition at line 38 of file sysproto.h.
| #define PADL_ | ( | t | ) | 0 |
Definition at line 42 of file sysproto.h.
| #define PADR_ | ( | t | ) | PAD_(t) |
Definition at line 43 of file sysproto.h.
| typedef int register_t |
Definition at line 36 of file sysproto.h.
| int setitimer | ( | struct thread * | td, | |
| struct setitimer_args * | uap | |||
| ) |
entry point for open syscall
| *td | pointer to callers thread | |
| *uap | pointer to user space arguements for call |
Definition at line 148 of file vfs.c.
References falloc(), file::fd, fopen(), file::path, open_args::path, strcpy, and thread::td_retval.
Here is the call graph for this function:

| int sys_write | ( | struct thread * | td, | |
| struct write_args * | uap | |||
| ) |
Definition at line 67 of file gen_calls.c.
References write_args::buf, write_args::fd, kfree(), kmalloc(), kprintf(), memcpy(), write_args::nbyte, taskStruct::td, and thread::td_retval.
Here is the call graph for this function:

1.4.7