|
UbixOS
2.0
|
#include <sys/types.h>#include <ubixos/kmod.h>#include <ubixos/sched.h>#include <sys/elf.h>#include <ubixos/kpanic.h>#include <ubixos/lists.h>#include <ubixos/spinlock.h>#include <lib/kprintf.h>#include <lib/kmalloc.h>#include <vfs/vfs.h>#include <vmm/vmm.h>#include <string.h>#include <assert.h>
Go to the source code of this file.
Functions | |
| uInt32 | kmod_add (const char *kmod_file, const char *name) |
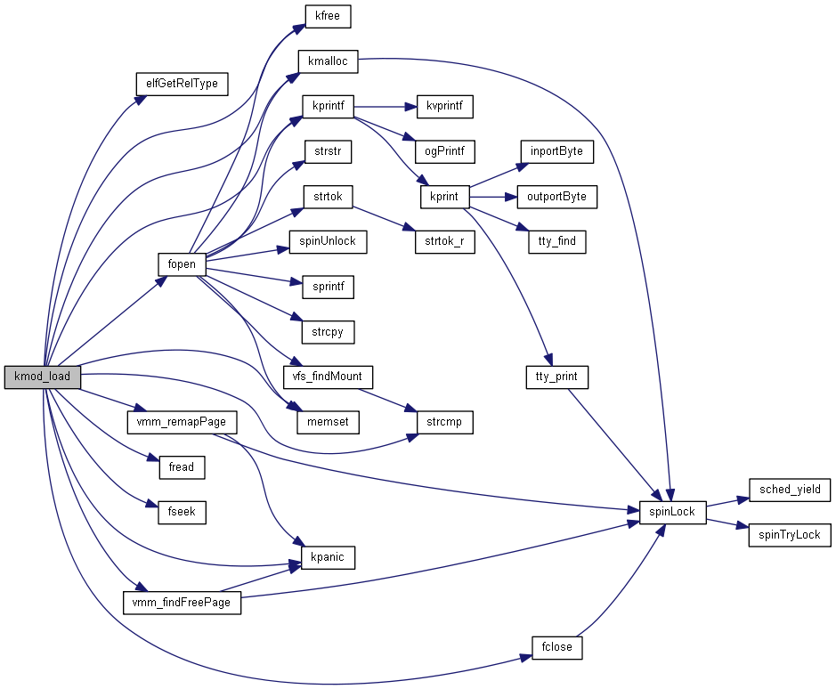
| uInt32 | kmod_load (const char *kmod_file) |
Variables | |
| List_t * | List = 0x0 |
Definition at line 45 of file kmod.c.
References CreateItem(), _item_t::data, InitializeList(), InsertItemAtFront(), kmalloc(), kmod_load(), kprintf(), List, and NULL.

Definition at line 70 of file kmod.c.
References _current, assert, ELF32_R_SYM, ELF32_R_TYPE, elfGetRelType(), fclose(), fopen(), fread(), fseek(), taskStruct::id, kfree(), kmalloc(), kpanic(), kprintf(), LD_START, memset(), PAGE_DEFAULT, PT_DYNAMIC, PT_GNU_STACK, PT_LOAD, R_386_32, R_386_PC32, R_386_RELATIVE, strcmp(), vmm_findFreePage(), and vmm_remapPage().
Referenced by kmod_add().

| List_t* List = 0x0 |
Definition at line 43 of file kmod.c.
Referenced by kmod_add().