|
UbixOS
2.0
|
#include <vfs/vfs.h>#include <ubixos/sched.h>#include <ubixos/kpanic.h>#include <ubixos/exec.h>#include <lib/kmalloc.h>#include <string.h>#include <lib/kprintf.h>#include <assert.h>#include "fat_filelib.h"#include "fat_access.h"
Go to the source code of this file.
Functions | |
| int | fat_init () |
| int | fat_initialize (struct vfs_mountPoint *mp) |
| int | media_read (unsigned long sector, unsigned char *buffer, unsigned long sector_count) |
| int | media_write (unsigned long sector, unsigned char *buffer, unsigned long sector_count) |
| int | mkdir_fat () |
| int | open_fat (const char *file, fileDescriptor_t *fd) |
| int | read_fat (fileDescriptor_t *fd, char *data, off_t offset, long size) |
| int | unlink_fat () |
| int | write_fat (fileDescriptor_t *fd, char *data, off_t offset, long size) |
Variables | |
| fileDescriptor_t * | _fd |
| struct vfs_mountPoint * | _mp |
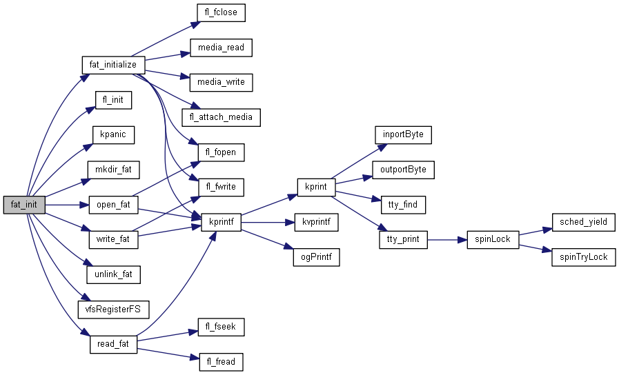
| int fat_init | ( | ) |
Definition at line 180 of file fat.c.
References fat_initialize(), fl_init(), kpanic(), mkdir_fat(), NULL, open_fat(), read_fat(), unlink_fat(), vfsRegisterFS(), and write_fat().

| int fat_initialize | ( | struct vfs_mountPoint * | mp | ) |
Definition at line 56 of file fat.c.
References _mp, FAT_INIT_OK, file, fl_attach_media(), fl_fclose(), fl_fopen(), fl_fwrite(), kprintf(), media_read(), and media_write().
Referenced by fat_init().

| int media_read | ( | unsigned long | sector, |
| unsigned char * | buffer, | ||
| unsigned long | sector_count | ||
| ) |
Definition at line 44 of file fat.c.
References _mp, buffer, vfs_mountPoint::device, device_node::devInfo, device_interface::info, and device_interface::read.
Referenced by fat_initialize().
| int media_write | ( | unsigned long | sector, |
| unsigned char * | buffer, | ||
| unsigned long | sector_count | ||
| ) |
Definition at line 50 of file fat.c.
References _mp, buffer, vfs_mountPoint::device, device_node::devInfo, device_interface::info, and device_interface::write.
Referenced by fat_initialize().
| int mkdir_fat | ( | ) |
Definition at line 176 of file fat.c.
Referenced by fat_init().
| int open_fat | ( | const char * | file, |
| fileDescriptor_t * | fd | ||
| ) |
Definition at line 130 of file fat.c.
References assert, vfs_mountPoint::device, device_node::devInfo, sFL_FILE::filelength, fl_fopen(), fileDescriptor::ino, kprintf(), fileDescriptor::mode, fileDescriptor::mp, fileDescriptor::offset, fileDescriptor::perms, device_interface::read, fileDescriptor::res, fileDescriptor::size, and sFL_FILE::startcluster.
Referenced by fat_init().

| int read_fat | ( | fileDescriptor_t * | fd, |
| char * | data, | ||
| off_t | offset, | ||
| long | size | ||
| ) |
Definition at line 95 of file fat.c.
References sFL_FILE::filename, fl_fread(), fl_fseek(), kprintf(), fileDescriptor::offset, and fileDescriptor::res.
Referenced by fat_init().

| int unlink_fat | ( | ) |
Definition at line 172 of file fat.c.
Referenced by fat_init().
| int write_fat | ( | fileDescriptor_t * | fd, |
| char * | data, | ||
| off_t | offset, | ||
| long | size | ||
| ) |
Definition at line 115 of file fat.c.
References fl_fwrite(), kprintf(), and fileDescriptor::res.
Referenced by fat_init().

| fileDescriptor_t* _fd |
| struct vfs_mountPoint* _mp |
Definition at line 42 of file fat.c.
Referenced by fat_initialize(), media_read(), and media_write().