#include <vfs/vfs.h>#include <ubixos/vitals.h>#include <lib/kmalloc.h>#include <lib/kprintf.h>#include <lib/string.h>#include <sys/kern_descrip.h>Include dependency graph for vfs.c:

Go to the source code of this file.
Functions | |
| int | sys_open (struct thread *td, struct open_args *uap) |
| entry point for open syscall | |
| int | vfs_init () |
| fileSystem * | vfsFindFS (int vfsType) |
| int | vfsRegisterFS (struct fileSystem newFS) |
| register a file system | |
entry point for open syscall
| *td | pointer to callers thread | |
| *uap | pointer to user space arguements for call |
Definition at line 148 of file vfs.c.
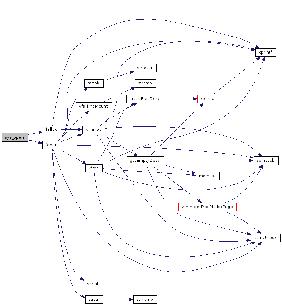
References falloc(), file::fd, fopen(), open_args::path, file::path, strcpy, and thread::td_retval.
Here is the call graph for this function:

| int vfs_init | ( | ) |
Definition at line 48 of file vfs.c.
References vitalsStruct::fileSystems, kprintf(), and systemVitals.
Here is the call graph for this function:

| struct fileSystem* vfsFindFS | ( | int | vfsType | ) |
Definition at line 59 of file vfs.c.
References vitalsStruct::fileSystems, fileSystem::next, systemVitals, and fileSystem::vfsType.
Referenced by vfs_mount(), and vfsRegisterFS().
| int vfsRegisterFS | ( | struct fileSystem | newFS | ) |
register a file system
This registers a new filesystem into the vfs which is referenced when trying to mount a device
| newFS | pointer to fileSystem structure |
Definition at line 81 of file vfs.c.
References vitalsStruct::fileSystems, kmalloc(), kprintf(), memcpy(), fileSystem::next, NULL, fileSystem::prev, systemVitals, vfsFindFS(), fileSystem::vfsType, and x1.
Referenced by devfs_init(), ubixfs_init(), and ufs_init().
Here is the call graph for this function:

1.4.7