#include <sys/tss.h>#include <ubixos/sched.h>#include <vmm/vmm.h>#include <lib/kmalloc.h>#include <lib/bioscall.h>#include <lib/string.h>#include <sys/video.h>#include <assert.h>Include dependency graph for bioscall.c:

Go to the source code of this file.
Functions | |
| asm (".globl bios16Code\n"".code16 \n""bios16Code: \n""int $0x10 \n""int $0x69 \n"".code32 \n") | |
| void | biosCall (int biosInt, int eax, int ebx, int ecx, int edx, int esi, int edi, int es, int ds) |
| asm | ( | ".globl bios16Code\n"".code16 \n""bios16Code: \n""int $0x10 \n""int $0x69 \n"".code32 \n" | ) |
| void biosCall | ( | int | biosInt, | |
| int | eax, | |||
| int | ebx, | |||
| int | ecx, | |||
| int | edx, | |||
| int | esi, | |||
| int | edi, | |||
| int | es, | |||
| int | ds | |||
| ) |
Definition at line 50 of file bioscall.c.
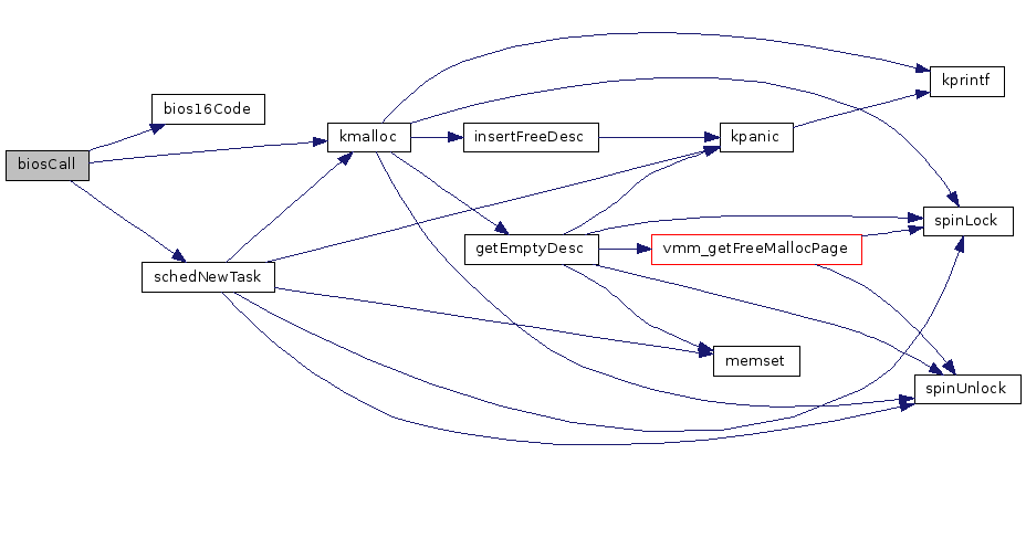
References _current, assert, tssStruct::back_link, bios16Code(), tssStruct::cr3, tssStruct::cs, tssStruct::ds, tssStruct::eax, tssStruct::ebp, tssStruct::ebx, tssStruct::ecx, tssStruct::edi, tssStruct::edx, EFLAG_IF, EFLAG_VM, tssStruct::eflags, tssStruct::eip, tssStruct::es, tssStruct::esi, tssStruct::esp, tssStruct::esp0, tssStruct::esp1, tssStruct::esp2, tssStruct::fs, tssStruct::gs, tssStruct::io_map, kmalloc(), tssStruct::ldt, taskStruct::oInfo, READY, schedNewTask(), tssStruct::ss, tssStruct::ss0, tssStruct::ss1, tssStruct::ss2, taskStruct::state, tssStruct::trace_bitmap, taskStruct::tss, osInfo::v86Task, x1000, and x2000.
Referenced by systemTask().
Here is the call graph for this function:

1.4.7