#include <vmm/vmm.h>#include <ubixos/kpanic.h>Include dependency graph for vmm_init.c:

Go to the source code of this file.
Functions | |
| int | vmm_init () |
| int vmm_init | ( | ) |
Function: int vmm_init()
Description: Initializes the vmm subsystem
Notes:
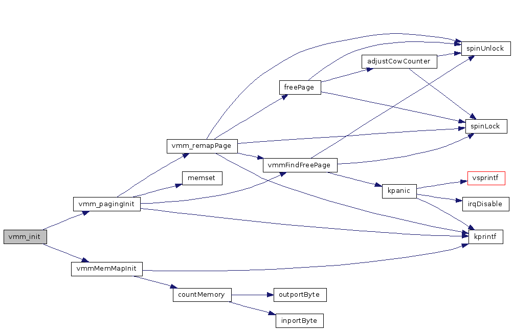
Definition at line 41 of file vmm_init.c.
References K_PANIC, vmm_pagingInit(), and vmmMemMapInit().
Here is the call graph for this function:

1.4.7