#include <ubixos/ubthread.h>#include <vfs/vfs.h>Include dependency graph for vitals.h:

This graph shows which files directly or indirectly include this file:

Go to the source code of this file.
Data Structures | |
| struct | vitalsStruct |
Typedefs | |
| typedef vitalsStruct | vitalsNode |
Functions | |
| int | vitals_init () |
Variables | |
| vitalsNode * | systemVitals |
| typedef struct vitalsStruct vitalsNode |
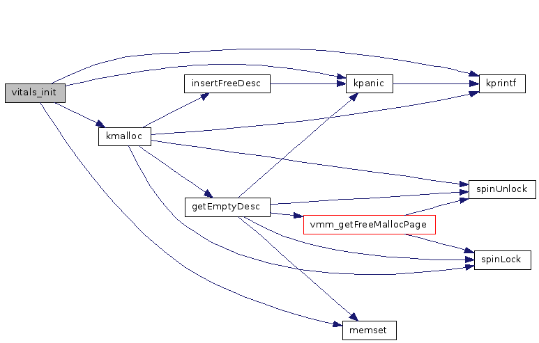
| int vitals_init | ( | ) |
Definition at line 48 of file vitals.c.
References vitalsStruct::dQuantum, kmalloc(), kpanic(), kprintf(), memset(), vitalsStruct::quantum, and systemVitals.
Here is the call graph for this function:

Definition at line 35 of file timer.S.
Referenced by adjustCowCounter(), fclose(), fopen(), freePage(), keyboardHandler(), kmain(), ogPrintf(), sysGetTime(), sysGetUptime(), systemTask(), time_init(), ubthread_cond_timedwait(), vfs_addMount(), vfs_findMount(), vfs_init(), vfsFindFS(), vfsRegisterFS(), vitals_init(), vmmFindFreePage(), and vmmFreeProcessPages().
1.4.7