#include <ubixos/systemtask.h>#include <ubixos/kpanic.h>#include <ubixos/exec.h>#include <ubixos/tty.h>#include <ubixos/sched.h>#include <ubixos/vitals.h>#include <lib/kmalloc.h>#include <lib/kprintf.h>#include <lib/bioscall.h>#include <sde/sde.h>#include <sys/io.h>#include <vmm/vmm.h>#include <mpi/mpi.h>#include <string.h>Include dependency graph for systemtask.c:

Go to the source code of this file.
Functions | |
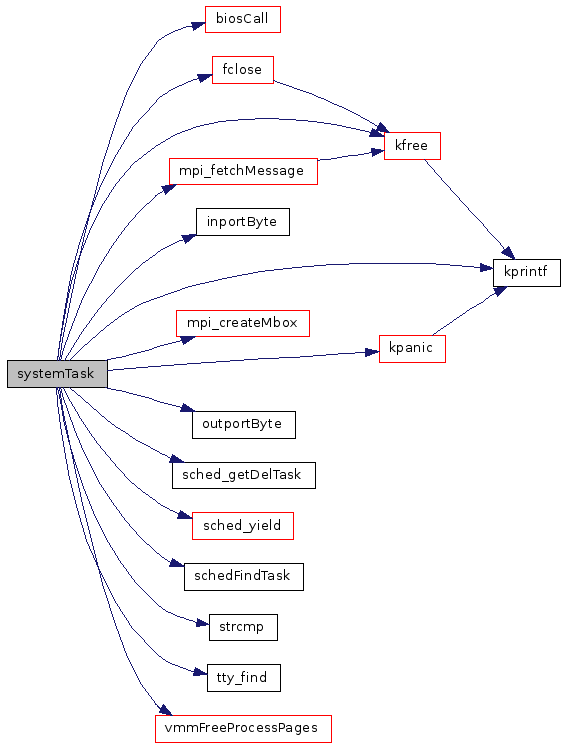
| void | systemTask () |
Variables | |
| static unsigned char * | videoBuffer = (char *)0xB8000 |
| void systemTask | ( | ) |
Definition at line 48 of file systemtask.c.
References biosCall(), mpi_message::data, fclose(), mpi_message::header, taskStruct::id, taskStruct::imageFd, inportByte(), kfree(), kpanic(), kprintf(), mpi_createMbox(), mpi_fetchMessage(), outportByte(), mpi_message::pid, printOff, sched_getDelTask(), sched_yield(), schedFindTask(), strcmp(), systemVitals, vitalsStruct::sysTicks, vitalsStruct::sysUptime, taskStruct::term, tty_find(), videoBuffer, vmmFreeProcessPages(), and x10.
Referenced by kmain().
Here is the call graph for this function:

unsigned char* videoBuffer = (char *)0xB8000 [static] |
Definition at line 45 of file systemtask.c.
Referenced by backSpace(), clearScreen(), kprint(), and systemTask().
1.4.7