atkbd.h File Reference

This graph shows which files directly or indirectly include this file:

Go to the source code of this file.

Defines

#define altKey   4
#define controlKey   2
#define ledCapslock   4
#define ledNumlock   2
#define ledScrolllock   1
#define shiftKey   1

Functions

int atkbd_init ()
void atkbd_isr ()
void keyboardHandler ()
void setLED ()


Define Documentation

#define altKey   4

Definition at line 35 of file atkbd.h.

Referenced by keyboardHandler().

#define controlKey   2

Definition at line 34 of file atkbd.h.

Referenced by keyboardHandler().

#define ledCapslock   4

Definition at line 38 of file atkbd.h.

Referenced by keyboardHandler().

#define ledNumlock   2

Definition at line 36 of file atkbd.h.

Referenced by keyboardHandler().

#define ledScrolllock   1

Definition at line 37 of file atkbd.h.

Referenced by keyboardHandler().

#define shiftKey   1

Definition at line 33 of file atkbd.h.

Referenced by keyboardHandler().


Function Documentation

int atkbd_init (  ) 

Definition at line 157 of file atkbd.c.

References atkbd_isr(), atkbd_scan(), dDpl0, dInt, dPresent, irqEnable(), kprintf(), mVec, setLED(), setVector(), stdinBuffer, and x1.

Here is the call graph for this function:

void atkbd_isr (  ) 

Referenced by atkbd_init().

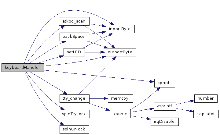
void keyboardHandler (  ) 

Definition at line 216 of file atkbd.c.

References altKey, atkbd_scan(), atkbdSpinLock, backSpace(), controlKey, controlKeys, vitalsStruct::freePages, inportByte(), K_PANIC, keyboardMap, keyMap, kprintf(), ledCapslock, ledNumlock, ledScrolllock, ledStatus, outportByte(), setLED(), shiftKey, spinTryLock(), spinUnlock(), tty_termNode::stdin, stdinBuffer, stdinSize, tty_termNode::stdinSize, systemVitals, tty_change(), and tty_foreground.

Here is the call graph for this function:

void setLED (  ) 

Definition at line 321 of file atkbd.c.

References inportByte(), ledStatus, and outportByte().

Referenced by atkbd_init(), and keyboardHandler().

Here is the call graph for this function:


Generated on Fri Dec 15 11:19:09 2006 for UbixOS V2 by  doxygen 1.4.7