#include <vmm/paging.h>#include <ubixos/types.h>Include dependency graph for vmm.h:

This graph shows which files directly or indirectly include this file:

Go to the source code of this file.
Data Structures | |
| struct | mMap |
Defines | |
| #define | memAvail 1 |
| #define | memNotavail 2 |
| #define | vmmID -3 |
| #define | vmmMemoryMapAddr 0xE6667000 |
Functions | |
| int | adjustCowCounter (uInt32 baseAddr, int adjustment) |
| int | countMemory () |
| int | freePage (uInt32 pageAddr) |
| int | vmm_init () |
| u_int32_t | vmmFindFreePage (pidType pid) |
| void | vmmFreeProcessPages (pidType pid) |
| int | vmmMemMapInit () |
Variables | |
| int | numPages |
| mMap * | vmmMemoryMap |
| #define memAvail 1 |
Definition at line 36 of file vmm.h.
Referenced by adjustCowCounter(), freePage(), vmmFindFreePage(), vmmFreeProcessPages(), and vmmMemMapInit().
| #define memNotavail 2 |
| #define vmmID -3 |
Definition at line 38 of file vmm.h.
Referenced by adjustCowCounter(), vmmFreeProcessPages(), and vmmMemMapInit().
| #define vmmMemoryMapAddr 0xE6667000 |
| int adjustCowCounter | ( | uInt32 | baseAddr, | |
| int | adjustment | |||
| ) |
Definition at line 266 of file vmm_memory.c.
References assert, mMap::cowCounter, freePages, vitalsStruct::freePages, memAvail, mMap::pid, spinLock(), spinUnlock(), mMap::status, systemVitals, vmmCowSpinLock, vmmID, and vmmMemoryMap.
Referenced by freePage(), vmm_pageFault(), vmmCopyVirtualSpace(), and vmmFreeProcessPages().
Here is the call graph for this function:

| int countMemory | ( | ) |
Definition at line 104 of file vmm_memory.c.
References cr0, inportByte(), and outportByte().
Referenced by vmmMemMapInit().
Here is the call graph for this function:

| int freePage | ( | uInt32 | pageAddr | ) |
Definition at line 228 of file vmm_memory.c.
References adjustCowCounter(), assert, mMap::cowCounter, freePages, vitalsStruct::freePages, memAvail, mMap::pid, spinLock(), spinUnlock(), mMap::status, systemVitals, vmmMemoryMap, and vmmSpinLock.
Referenced by vmm_remapPage().
Here is the call graph for this function:

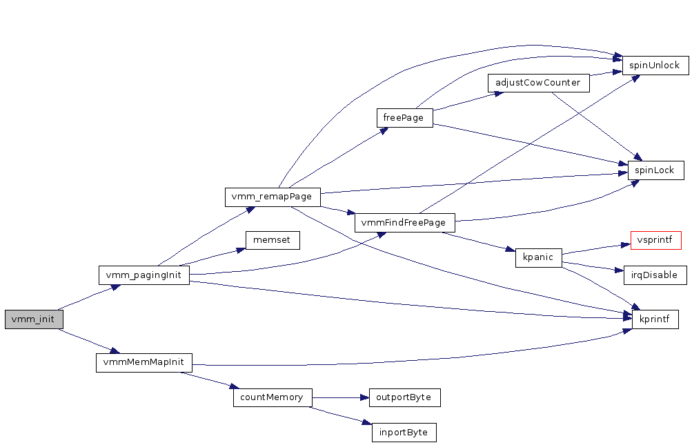
| int vmm_init | ( | ) |
Function: int vmm_init()
Description: Initializes the vmm subsystem
Notes:
Definition at line 41 of file vmm_init.c.
References K_PANIC, vmm_pagingInit(), and vmmMemMapInit().
Here is the call graph for this function:

Definition at line 186 of file vmm_memory.c.
References freePages, vitalsStruct::freePages, kpanic(), memAvail, memNotavail, numPages, mMap::pid, spinLock(), spinUnlock(), status, sysID, systemVitals, vmmMemoryMap, and vmmSpinLock.
Referenced by execFile(), kmod_load(), ldEnable(), obreak(), sysExec(), vmm_getFreeMallocPage(), vmm_pageFault(), vmm_pagingInit(), vmm_remapPage(), vmmGetFreeKernelPage(), vmmGetFreePage(), and vmmGetFreeVirtualPage().
Here is the call graph for this function:

| void vmmFreeProcessPages | ( | pidType | pid | ) |
Definition at line 296 of file vmm_memory.c.
References adjustCowCounter(), mMap::cowCounter, freePages, vitalsStruct::freePages, memAvail, numPages, PAGE_COW, pageEntries, parentPageDirAddr, mMap::pid, spinLock(), spinUnlock(), status, systemVitals, tablesBaseAddress, vmmID, vmmMemoryMap, vmmSpinLock, and x1000.
Referenced by systemTask().
Here is the call graph for this function:

| int vmmMemMapInit | ( | ) |
Definition at line 57 of file vmm_memory.c.
References countMemory(), freePages, kprintf(), memAvail, memNotavail, numPages, mMap::pageAddr, mMap::pid, mMap::status, status, vmmID, vmmMemoryMap, and x1000.
Referenced by vmm_init().
Here is the call graph for this function:

| int numPages |
Definition at line 44 of file vmm_memory.c.
Referenced by vmm_pagingInit(), vmmFindFreePage(), vmmFreeProcessPages(), and vmmMemMapInit().
Definition at line 45 of file vmm_memory.c.
Referenced by adjustCowCounter(), freePage(), kmain(), vmm_pagingInit(), vmmFindFreePage(), vmmFreeProcessPages(), and vmmMemMapInit().
1.4.7