#include <ubixfs/ubixfs.h>#include <ubixfs/dirCache.h>#include <vfs/vfs.h>#include <ubixos/types.h>#include <ubixos/sched.h>#include <ubixos/kpanic.h>#include <ubixos/exec.h>#include <lib/kmalloc.h>#include <lib/string.h>#include <lib/kprintf.h>#include <assert.h>Include dependency graph for ubixfs.c:

Go to the source code of this file.
Functions | |
| static int | openFileUbixFS (const char *file, fileDescriptor *fd) |
| int | readUbixFS (fileDescriptor *fd, char *data, uInt32 offset, long size) |
| int | ubixfs_init () |
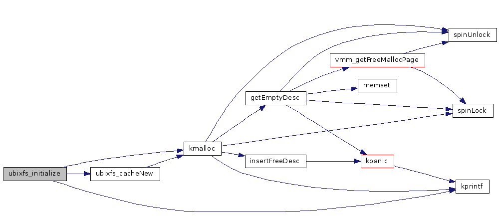
| int | ubixfs_initialize (struct vfs_mountPoint *mp) |
| static int | ubixfs_loadData (fileDescriptor *fd, char *data, uInt32 size, uInt32 batIndex) |
| void | ubixFSUnlink (char *path, struct vfs_mountPoint *mp) |
| int | writeFileByte (int ch, fileDescriptor *fd, long offset) |
| int | writeUbixFS (fileDescriptor *fd, char *data, long offset, long size) |
| static int openFileUbixFS | ( | const char * | file, | |
| fileDescriptor * | fd | |||
| ) | [static] |
Definition at line 46 of file ubixfs.c.
References assert, fileDescriptorStruct::cacheNode, vfs_mountPoint::device, device_node::devInfo, ubixFSInfo::dirCache, fileRead, fileWrite, vfs_mountPoint::fsInfo, cacheNode::info, kmalloc(), kprintf(), fileDescriptorStruct::mode, fileDescriptorStruct::mp, NULL, cacheNode::permissions, fileDescriptorStruct::perms, cacheNode::present, device_interface::read, fileDescriptorStruct::size, cacheNode::size, fileDescriptorStruct::start, cacheNode::startCluster, UBIXFS_ALIGN, ubixfs_cacheFind(), ubixfs_loadData(), and x1.
Referenced by ubixfs_init().
Here is the call graph for this function:

| int readUbixFS | ( | fileDescriptor * | fd, | |
| char * | data, | |||
| uInt32 | offset, | |||
| long | size | |||
| ) |
Definition at line 194 of file ubixfs.c.
References assert, fileDescriptorStruct::cacheNode, fdEof, vfs_mountPoint::fsInfo, cacheNode::info, kpanic(), fileDescriptorStruct::mp, NULL, cacheNode::present, fileDescriptorStruct::size, and fileDescriptorStruct::status.
Referenced by addDirEntry(), and ubixfs_init().
Here is the call graph for this function:

| int ubixfs_init | ( | ) |
Definition at line 456 of file ubixfs.c.
References kpanic(), NULL, openFileUbixFS(), readUbixFS(), ubixfs_initialize(), ubixFSmkDir(), ubixFSUnlink(), vfsRegisterFS(), writeUbixFS(), and x1.
Here is the call graph for this function:

| int ubixfs_initialize | ( | struct vfs_mountPoint * | mp | ) |
Definition at line 376 of file ubixfs.c.
References assert, cacheNode::attributes, ubixFSInfo::batEntries, ubixFSInfo::blockAllocationTable, vfs_mountPoint::device, device_node::devInfo, ubixFSInfo::dirCache, vfs_mountPoint::diskLabel, vfs_mountPoint::fsInfo, cacheNode::info, device_interface::info, kmalloc(), kprintf(), ubixDiskLabel::magicNum, ubixDiskLabel::magicNum2, vfs_mountPoint::partition, ubixDiskLabel::partitions, ubixDiskLabel::ubixPartitions::pBatSize, cacheNode::permissions, cacheNode::present, device_interface::read, ubixFSInfo::rootDir, cacheNode::size, cacheNode::startCluster, UBIXDISKMAGIC, ubixfs_cacheNew(), and x1.
Here is the call graph for this function:

| static int ubixfs_loadData | ( | fileDescriptor * | fd, | |
| char * | data, | |||
| uInt32 | size, | |||
| uInt32 | batIndex | |||
| ) | [static] |
Definition at line 341 of file ubixfs.c.
References assert, ubixFSInfo::blockAllocationTable, blockSize, vfs_mountPoint::device, device_node::devInfo, vfs_mountPoint::diskLabel, vfs_mountPoint::fsInfo, device_interface::info, fileDescriptorStruct::mp, blockAllocationTableEntry::nextBlock, NULL, vfs_mountPoint::partition, ubixDiskLabel::partitions, device_interface::read, blockAllocationTableEntry::realSector, UBIXFS_ALIGN, and UBIXFS_BLOCKSIZE_BYTES.
Referenced by openFileUbixFS().
| void ubixFSUnlink | ( | char * | path, | |
| struct vfs_mountPoint * | mp | |||
| ) |
Definition at line 309 of file ubixfs.c.
References ubixFSInfo::blockAllocationTable, vfs_mountPoint::device, device_node::devInfo, vfs_mountPoint::diskLabel, directoryEntry::fileName, vfs_mountPoint::fsInfo, device_interface::info, kmalloc(), kprintf(), vfs_mountPoint::partition, ubixDiskLabel::partitions, device_interface::read, ubixFSInfo::rootDir, strcmp(), typeDeleted, device_interface::write, and x1000.
Referenced by ubixfs_init().
Here is the call graph for this function:

| int writeFileByte | ( | int | ch, | |
| fileDescriptor * | fd, | |||
| long | offset | |||
| ) |
Definition at line 118 of file ubixfs.c.
References assert, ubixFSInfo::blockAllocationTable, vfs_mountPoint::diskLabel, fdOpen, fdRead, vfs_mountPoint::fsInfo, fileDescriptorStruct::mp, blockAllocationTableEntry::nextBlock, NULL, vfs_mountPoint::partition, ubixDiskLabel::partitions, ubixDiskLabel::ubixPartitions::pBatSize, fileDescriptorStruct::start, and fileDescriptorStruct::status.
| int writeUbixFS | ( | fileDescriptor * | fd, | |
| char * | data, | |||
| long | offset, | |||
| long | size | |||
| ) |
Definition at line 232 of file ubixfs.c.
References assert, ubixFSInfo::blockAllocationTable, blockSize, fileDescriptorStruct::buffer, vfs_mountPoint::device, device_node::devInfo, vfs_mountPoint::diskLabel, EOBC, fileDescriptorStruct::fileName, directoryEntry::fileName, vfs_mountPoint::fsInfo, getFreeBlocks(), device_interface::info, kfree(), kmalloc(), fileDescriptorStruct::mp, blockAllocationTableEntry::nextBlock, NULL, vfs_mountPoint::partition, ubixDiskLabel::partitions, device_interface::read, blockAllocationTableEntry::realSector, directoryEntry::size, fileDescriptorStruct::size, fileDescriptorStruct::start, directoryEntry::startCluster, strcmp(), device_interface::write, and x1000.
Referenced by addDirEntry(), and ubixfs_init().
Here is the call graph for this function:

1.4.7