thread.c File Reference

#include <ubixfs/ubixfs.h>
#include <ubixos/kpanic.h>
#include <vfs/vfs.h>
#include <lib/kprintf.h>

Include dependency graph for thread.c:

Go to the source code of this file.

Functions

void ubixfs_thread (struct vfs_mountPoint *mp)

Variables

struct {
   int   mounts
ubixFS_Info


Function Documentation

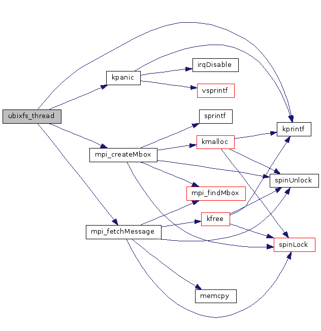
void ubixfs_thread ( struct vfs_mountPoint mp  ) 

Definition at line 39 of file thread.c.

References mpi_message::header, kpanic(), kprintf(), mpi_createMbox(), mpi_fetchMessage(), and ubixFS_Info.

Here is the call graph for this function:


Variable Documentation

int mounts

Definition at line 36 of file thread.c.

struct { ... } ubixFS_Info [static]

Referenced by ubixfs_thread().


Generated on Tue Dec 12 10:07:51 2006 for UbixOS V2 by  doxygen 1.4.7