#include <mpi/mpi.h>#include <lib/kmalloc.h>#include <lib/string.h>#include <ubixos/spinlock.h>Include dependency graph for system.c:

Go to the source code of this file.
Functions | |
| int | mpi_createMbox (char *name) |
| int | mpi_destroyMbox (char *name) |
| int | mpi_fetchMessage (char *name, mpi_message_t *msg) |
| static mpi_mbox_t * | mpi_findMbox (char *name) |
| int | mpi_postMessage (char *name, uInt32 type, mpi_message_t *msg) |
| int | mpi_spam (uInt32 type, void *data) |
Variables | |
| static mpi_mbox_t * | mboxList = 0x0 |
| static spinLock_t | mpiSpinLock = SPIN_LOCK_INITIALIZER |
| int mpi_createMbox | ( | char * | name | ) |
Definition at line 69 of file system.c.
References _current, taskStruct::id, kmalloc(), mboxList, mpi_findMbox(), mpiSpinLock, mpi_mbox::name, mpi_mbox::next, mpi_mbox::pid, mpi_mbox::prev, spinLock(), spinUnlock(), and sprintf().
Referenced by sysMpiCreateMbox(), systemTask(), and ubixfs_thread().
Here is the call graph for this function:

| int mpi_destroyMbox | ( | char * | name | ) |
Definition at line 234 of file system.c.
References _current, taskStruct::id, kfree(), mboxList, mpiSpinLock, mpi_mbox::name, mpi_mbox::next, mpi_mbox::pid, mpi_mbox::prev, spinLock(), spinUnlock(), and strcmp().
Referenced by sysMpiDestroyMbox().
Here is the call graph for this function:

| int mpi_fetchMessage | ( | char * | name, | |
| mpi_message_t * | msg | |||
| ) |
Definition at line 189 of file system.c.
References _current, mpi_message::data, mpi_message::header, taskStruct::id, kfree(), memcpy(), MESSAGE_LENGTH, mpi_findMbox(), mpiSpinLock, mpi_mbox::msg, mpi_message::next, mpi_message::pid, mpi_mbox::pid, spinLock(), and spinUnlock().
Referenced by sysMpiFetchMessage(), systemTask(), and ubixfs_thread().
Here is the call graph for this function:

| static mpi_mbox_t* mpi_findMbox | ( | char * | name | ) | [static] |
Definition at line 47 of file system.c.
References mboxList, mpi_mbox::name, mpi_mbox::next, and strcmp().
Referenced by mpi_createMbox(), mpi_fetchMessage(), and mpi_postMessage().
Here is the call graph for this function:

| int mpi_postMessage | ( | char * | name, | |
| uInt32 | type, | |||
| mpi_message_t * | msg | |||
| ) |
Definition at line 143 of file system.c.
References _current, mpi_message::data, mpi_message::header, taskStruct::id, kmalloc(), memcpy(), MESSAGE_LENGTH, mpi_findMbox(), mpiSpinLock, mpi_mbox::msg, mpi_mbox::msgLast, mpi_message::next, mpi_message::pid, spinLock(), spinUnlock(), and x1.
Referenced by sysMpiPostMessage().
Here is the call graph for this function:

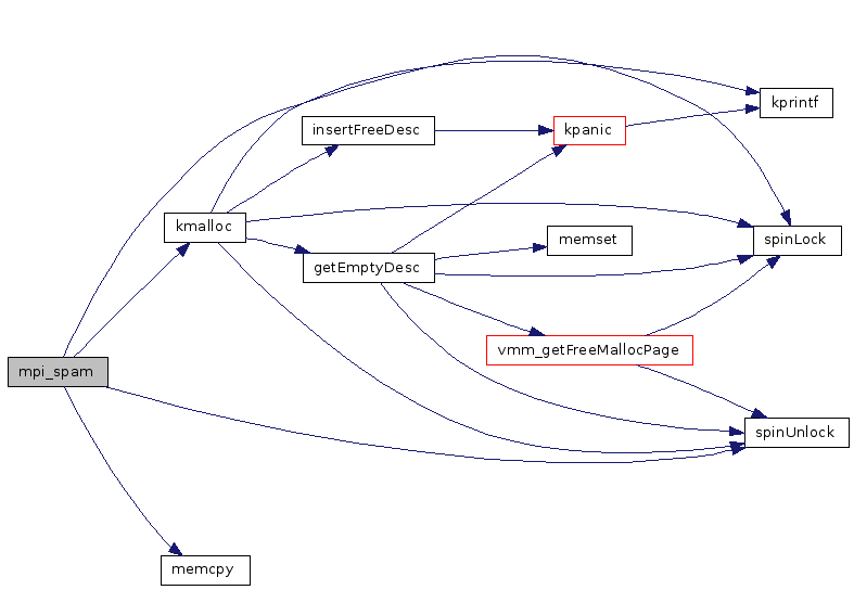
| int mpi_spam | ( | uInt32 | type, | |
| void * | data | |||
| ) |
Definition at line 108 of file system.c.
References mpi_message::data, mpi_message::header, kmalloc(), mboxList, memcpy(), MESSAGE_LENGTH, mpiSpinLock, mpi_mbox::msg, mpi_mbox::msgLast, mpi_message::next, mpi_mbox::next, spinLock(), and spinUnlock().
Referenced by sysMpiSpam().
Here is the call graph for this function:

mpi_mbox_t* mboxList = 0x0 [static] |
Definition at line 35 of file system.c.
Referenced by mpi_createMbox(), mpi_destroyMbox(), mpi_findMbox(), and mpi_spam().
spinLock_t mpiSpinLock = SPIN_LOCK_INITIALIZER [static] |
Definition at line 36 of file system.c.
Referenced by mpi_createMbox(), mpi_destroyMbox(), mpi_fetchMessage(), mpi_postMessage(), and mpi_spam().
1.4.7