#include <vmm/vmm.h>#include <lib/kprintf.h>#include <lib/kmalloc.h>#include <ubixos/types.h>#include <ubixos/kpanic.h>#include <ubixos/sched.h>#include <ubixos/spinlock.h>#include <string.h>#include <assert.h>Include dependency graph for paging.c:

Go to the source code of this file.
Functions | |
| int | mmap (struct thread *td, struct mmap_args *uap) |
| int | munmap (struct thread *td, struct munmap_args *uap) |
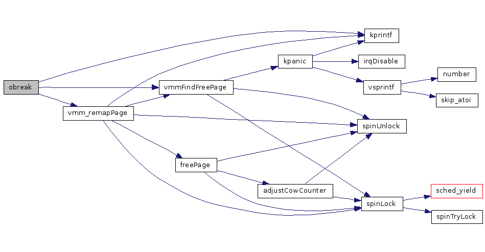
| int | obreak (struct thread *td, struct obreak_args *uap) |
| int | vmm_cleanVirtualSpace (u_int32_t addr) |
| void * | vmm_getFreeMallocPage (uInt16 count) |
| int | vmm_pagingInit () |
| int | vmm_remapPage (uInt32 source, uInt32 dest, uInt16 perms) |
| int | vmmClearVirtualPage (uInt32 pageAddr) |
| void * | vmmGetFreeKernelPage (pidType pid, uInt16 count) |
| void * | vmmMapFromTask (pidType pid, void *ptr, uInt32 size) |
Variables | |
| static spinLock_t | fkpSpinLock = SPIN_LOCK_INITIALIZER |
| uInt32 * | kernelPageDirectory = 0x0 |
| static spinLock_t | rmpSpinLock = SPIN_LOCK_INITIALIZER |
Definition at line 453 of file paging.c.
References _current, mmap_args::addr, mmap_args::fd, mmap_args::flags, taskStruct::id, kprintf(), mmap_args::len, mmap_args::pad, mmap_args::pos, mmap_args::prot, thread::td_retval, VM_TASK, vmmGetFreeVirtualPage(), and x1000.
Here is the call graph for this function:

| int munmap | ( | struct thread * | td, | |
| struct munmap_args * | uap | |||
| ) |
| int obreak | ( | struct thread * | td, | |
| struct obreak_args * | uap | |||
| ) |
Definition at line 478 of file paging.c.
References _current, btoc, ctob, taskStruct::id, K_PANIC, kprintf(), obreak_args::nsize, PAGE_DEFAULT, round_page, thread::vm_daddr, thread::vm_dsize, vmm_remapPage(), and vmmFindFreePage().
Here is the call graph for this function:

| int vmm_cleanVirtualSpace | ( | u_int32_t | addr | ) |
Definition at line 522 of file paging.c.
References kprintf(), PAGE_COW, PAGE_PRESENT, PAGE_STACK, parentPageDirAddr, tablesBaseAddress, and x1000.
Referenced by sysExec().
Here is the call graph for this function:

| void* vmm_getFreeMallocPage | ( | uInt16 | count | ) |
Definition at line 401 of file paging.c.
References fkpSpinLock, K_PANIC, KERNEL_PAGE_DEFAULT, spinLock(), spinUnlock(), sysID, tablesBaseAddress, vmm_remapPage(), vmmClearVirtualPage(), vmmFindFreePage(), and x1000.
Referenced by getEmptyDesc().
Here is the call graph for this function:

| int vmm_pagingInit | ( | ) |
Definition at line 59 of file paging.c.
References _vmm_pageFault, K_PANIC, KERNEL_PAGE_DEFAULT, kernelPageDirectory, kprintf(), memset(), numPages, pageEntries, sysID, vmm_remapPage(), vmmFindFreePage(), vmmMemoryMap, vmmMemoryMapAddr, x1, and x1000.
Referenced by vmm_init().
Here is the call graph for this function:

Definition at line 160 of file paging.c.
References _current, freePage(), taskStruct::id, K_PANIC, KERNEL_PAGE_DEFAULT, kprintf(), PAGE_COW, PAGE_DEFAULT, PAGE_PRESENT, PAGE_STACK, pageEntries, parentPageDirAddr, rmpSpinLock, spinLock(), spinUnlock(), tablesBaseAddress, vmmFindFreePage(), and x1000.
Referenced by execFile(), kmod_load(), ldEnable(), obreak(), sysExec(), vmm_getFreeMallocPage(), vmm_pagingInit(), vmmGetFreeKernelPage(), vmmGetFreePage(), vmmGetFreeVirtualPage(), and vmmMapFromTask().
Here is the call graph for this function:

| int vmmClearVirtualPage | ( | uInt32 | pageAddr | ) |
Definition at line 314 of file paging.c.
References pageEntries.
Referenced by vmm_getFreeMallocPage(), vmmGetFreeKernelPage(), vmmGetFreePage(), and vmmGetFreeVirtualPage().
Definition at line 253 of file paging.c.
References fkpSpinLock, K_PANIC, KERNEL_PAGE_DEFAULT, spinLock(), spinUnlock(), tablesBaseAddress, vmm_remapPage(), vmmClearVirtualPage(), and vmmFindFreePage().
Referenced by vmmCopyVirtualSpace().
Here is the call graph for this function:

Definition at line 332 of file paging.c.
References _current, tssStruct::cr3, K_PANIC, KERNEL_PAGE_DEFAULT, taskStruct::oInfo, schedFindTask(), tablesBaseAddress, taskStruct::tss, vmm_remapPage(), vmmUnmapPage(), osInfo::vmStart, and x1000.
Here is the call graph for this function:

spinLock_t fkpSpinLock = SPIN_LOCK_INITIALIZER [static] |
Definition at line 43 of file paging.c.
Referenced by vmm_getFreeMallocPage(), and vmmGetFreeKernelPage().
| uInt32* kernelPageDirectory = 0x0 |
Definition at line 40 of file paging.c.
Referenced by _int8(), execFile(), execThread(), idt_init(), and vmm_pagingInit().
spinLock_t rmpSpinLock = SPIN_LOCK_INITIALIZER [static] |
1.4.7