lnc.c File Reference

#include <pci/lnc.h>
#include <sys/io.h>
#include <ubixos/types.h>
#include <sys/idt.h>
#include <sys/gdt.h>
#include <lib/kmalloc.h>
#include <lib/kprintf.h>
#include <sys/video.h>
#include <isa/8259.h>

Include dependency graph for lnc.c:

Go to the source code of this file.

Functions

 asm (".global _lncInt \n""_lncInt : \n"" pusha \n"" pushw %ds \n"" pushw %es \n"" pushw %ss \n"" pushw %ss \n"" popw %ds \n"" popw %es \n"" call lncInt \n"" popw %es \n"" popw %ds \n"" popa \n"" iret \n")
void initLNC ()
int lanceProbe (struct lncInfo *lnc)
int lncAttach (struct lncInfo *lnc, int unit)
void lncInt ()
int probe (struct lncInfo *lnc)
uInt16 readBcr (struct lncInfo *sc, uInt16 port)
uInt16 readCsr (struct lncInfo *lnc, uInt16 port)
void writeBcr (struct lncInfo *lnc, uInt16 port, uInt16 val)
void writeCsr (struct lncInfo *lnc, uInt16 port, uInt16 val)

Variables

static char const *const icIdent []
lncInfolnc = 0x0
static char const *const nicIdent []


Function Documentation

asm ( ".global _lncInt \n""_lncInt : \n"" pusha \n"" pushw %ds \n"" pushw %es \n"" pushw %ss \n"" pushw %ss \n"" popw %ds \n"" popw %es \n"" call lncInt \n"" popw %es \n"" popw %ds \n"" popa \n"" iret \n"   ) 

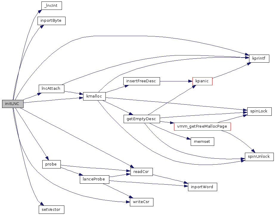
void initLNC (  ) 

Definition at line 104 of file lnc.c.

References _lncInt(), arpcom::ac_enaddr, lncInfo::arpcom, lncInfo::bdp, CSR0, CSR3, dDpl3, dInt, DMA_FIXED, dPresent, ETHER_ADDR_LEN, nicInfo::ic, nicInfo::ident, IDON, INEA, INIT, inportByte(), kmalloc(), kprintf(), lnc, lncAttach(), nicInfo::memMode, mVec, NE2100, lncInfo::nic, NRDRE, lncInfo::nrdre, NTDRE, lncInfo::ntdre, PCnet_32, PCNET_BDP, PCNET_RAP, PCNET_RDP, probe(), lncInfo::rap, lncInfo::rdp, readCsr(), setVector(), STRT, writeCsr(), and x1000.

Here is the call graph for this function:

int lanceProbe ( struct lncInfo lnc  ) 

Definition at line 192 of file lnc.c.

References C_LANCE, CSR0, CSR3, INEA, inportWord(), LANCE, lnc, lncInfo::rdp, readCsr(), STOP, UNKNOWN, and writeCsr().

Referenced by probe().

Here is the call graph for this function:

int lncAttach ( struct lncInfo lnc,
int  unit 
)

Definition at line 246 of file lnc.c.

References arpcom::ac_enaddr, lncInfo::arpcom, C_LANCE, DMA_FIXED, nicInfo::ic, icIdent, nicInfo::ident, kmalloc(), kprintf(), LANCE, lnc, MEM_SLEW, nicInfo::memMode, nicInfo::mode, NDESC, lncInfo::nic, nicIdent, NORMAL, lncInfo::nrdre, lncInfo::ntdre, PCnet_32, RECVBUFSIZE, lncInfo::recvRing, SHMEM, and TRANSBUFSIZE.

Referenced by initLNC().

Here is the call graph for this function:

void lncInt (  ) 

Definition at line 208 of file lnc.c.

References ERR, inportWord(), INTR, kprintf(), lnc, outportByte(), outportWord(), lncInfo::rdp, RINT, TINT, and x20.

Here is the call graph for this function:

int probe ( struct lncInfo lnc  ) 

Definition at line 154 of file lnc.c.

References Am79C960, Am79C961, Am79C961A, Am79C965, Am79C970, Am79C970A, Am79C971, Am79C972, Am79C973, Am79C978, AMD_MASK, CSR88, CSR89, lanceProbe(), lnc, PART_MASK, PCnet_32, PCnet_FAST, PCnet_FASTplus, PCnet_Home, PCnet_ISA, PCnet_ISA_II, PCnet_ISAplus, PCnet_PCI, PCnet_PCI_II, and readCsr().

Referenced by initLNC().

Here is the call graph for this function:

uInt16 readBcr ( struct lncInfo sc,
uInt16  port 
)

Definition at line 98 of file lnc.c.

References lncInfo::bdp, inportWord(), outportWord(), and lncInfo::rap.

Here is the call graph for this function:

uInt16 readCsr ( struct lncInfo lnc,
uInt16  port 
)

Definition at line 88 of file lnc.c.

References inportWord(), lnc, outportWord(), lncInfo::rap, and lncInfo::rdp.

Referenced by initLNC(), lanceProbe(), and probe().

Here is the call graph for this function:

void writeBcr ( struct lncInfo lnc,
uInt16  port,
uInt16  val 
)

Definition at line 93 of file lnc.c.

References lncInfo::bdp, lnc, outportWord(), and lncInfo::rap.

Here is the call graph for this function:

void writeCsr ( struct lncInfo lnc,
uInt16  port,
uInt16  val 
)

Definition at line 83 of file lnc.c.

References lnc, outportWord(), lncInfo::rap, and lncInfo::rdp.

Referenced by initLNC(), and lanceProbe().

Here is the call graph for this function:


Variable Documentation

char const* const icIdent[] [static]

Initial value:

 {
  "Unknown",
  "LANCE",
  "C-LANCE",
  "PCnet-ISA",
  "PCnet-ISA+",
  "PCnet-ISA II",
  "PCnet-32 VL-Bus",
  "PCnet-PCI",
  "PCnet-PCI II",
  "PCnet-FAST",
  "PCnet-FAST+",
  "PCnet-Home",
  }

Definition at line 68 of file lnc.c.

Referenced by lncAttach().

struct lncInfo* lnc = 0x0

Definition at line 58 of file lnc.c.

Referenced by initLNC(), lanceProbe(), lncAttach(), lncInt(), probe(), readCsr(), writeBcr(), and writeCsr().

char const* const nicIdent[] [static]

Initial value:

 {
  "Unknown",
  "BICC",
  "NE2100",
  "DEPCA",
  "CNET98S",      
  }

Definition at line 60 of file lnc.c.

Referenced by lncAttach().


Generated on Tue Dec 12 10:07:12 2006 for UbixOS V2 by  doxygen 1.4.7