#include <ubixos/types.h>#include <sys/thread.h>#include <sys/gen_calls.h>#include <sys/kern_descrip.h>#include <ubixos/sched.h>#include <lib/kprintf.h>#include <lib/kmalloc.h>#include <string.h>#include <assert.h>Include dependency graph for gen_calls.c:

Go to the source code of this file.
Functions | |
| int | getgid (struct thread *td, struct getgid_args *uap) |
| int | getpid (struct thread *td, struct getpid_args *uap) |
| int | gettimeofday_new (struct thread *td, struct gettimeofday_args *uap) |
| int | getuid (struct thread *td, struct getuid_args *uap) |
| int | issetugid (register struct thread *td, struct issetugid_args *uap) |
| int | read (struct thread *td, struct read_args *uap) |
| int | readlink (struct thread *td, struct readlink_args *uap) |
| int | setitimer (struct thread *td, struct setitimer_args *uap) |
| place holder for now functionality to be added later | |
| int | sys_write (struct thread *td, struct write_args *uap) |
| int getgid | ( | struct thread * | td, | |
| struct getgid_args * | uap | |||
| ) |
Definition at line 59 of file gen_calls.c.
References _current, taskStruct::gid, kprintf(), taskStruct::td, and thread::td_retval.
Here is the call graph for this function:

| int getpid | ( | struct thread * | td, | |
| struct getpid_args * | uap | |||
| ) |
Definition at line 41 of file gen_calls.c.
References _current, taskStruct::id, kprintf(), taskStruct::td, and thread::td_retval.
Here is the call graph for this function:

| int gettimeofday_new | ( | struct thread * | td, | |
| struct gettimeofday_args * | uap | |||
| ) |
Definition at line 118 of file gen_calls.c.
References kprintf().
Here is the call graph for this function:

| int getuid | ( | struct thread * | td, | |
| struct getuid_args * | uap | |||
| ) |
Definition at line 50 of file gen_calls.c.
References _current, kprintf(), taskStruct::td, thread::td_retval, and taskStruct::uid.
Here is the call graph for this function:

| int issetugid | ( | register struct thread * | td, | |
| struct issetugid_args * | uap | |||
| ) |
Definition at line 100 of file gen_calls.c.
References kprintf().
Here is the call graph for this function:

Definition at line 125 of file gen_calls.c.
References read_args::buf, read_args::fd, file::fd, fread(), getfd(), kprintf(), read_args::nbyte, thread::td_retval, and x1.
Here is the call graph for this function:

| int readlink | ( | struct thread * | td, | |
| struct readlink_args * | uap | |||
| ) |
Definition at line 108 of file gen_calls.c.
References readlink_args::count, kprintf(), readlink_args::path, taskStruct::td, and thread::td_retval.
Here is the call graph for this function:

| int setitimer | ( | struct thread * | td, | |
| struct setitimer_args * | uap | |||
| ) |
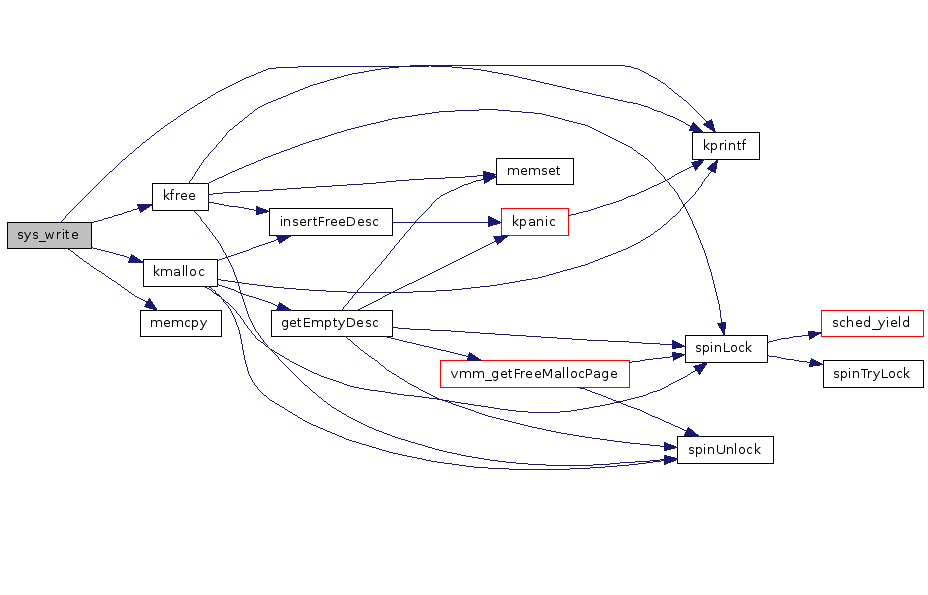
| int sys_write | ( | struct thread * | td, | |
| struct write_args * | uap | |||
| ) |
Definition at line 67 of file gen_calls.c.
References write_args::buf, write_args::fd, kfree(), kmalloc(), kprintf(), memcpy(), write_args::nbyte, taskStruct::td, and thread::td_retval.
Here is the call graph for this function:

1.4.7