UbixOS  2.0
sys.h File Reference
#include <net/opt.h>
#include <net/arch/sys_arch.h>
#include "net/err.h"
Include dependency graph for sys.h:
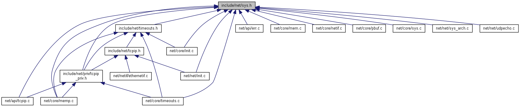
This graph shows which files directly or indirectly include this file:

Go to the source code of this file.

Macros

#define LWIP_COMPAT_MUTEX   0
 
#define SYS_ARCH_DEC(var, val)
 
#define SYS_ARCH_DECL_PROTECT(lev)
 
#define SYS_ARCH_GET(var, ret)
 
#define SYS_ARCH_INC(var, val)
 
#define SYS_ARCH_PROTECT(lev)
 
#define SYS_ARCH_SET(var, val)
 
#define SYS_ARCH_TIMEOUT   0xffffffffUL
 
#define SYS_ARCH_UNPROTECT(lev)
 
#define SYS_MBOX_EMPTY   SYS_ARCH_TIMEOUT
 
#define sys_mbox_fetch(mbox, msg)   sys_arch_mbox_fetch(mbox, msg, 0)
 
#define sys_mbox_set_invalid_val(mbox)   sys_mbox_set_invalid(&(mbox))
 
#define sys_mbox_tryfetch(mbox, msg)   sys_arch_mbox_tryfetch(mbox, msg)
 
#define sys_mbox_valid_val(mbox)   sys_mbox_valid(&(mbox))
 
#define sys_sem_set_invalid_val(sem)   sys_sem_set_invalid(&(sem))
 
#define sys_sem_valid_val(sem)   sys_sem_valid(&(sem))
 
#define sys_sem_wait(sem)   sys_arch_sem_wait(sem, 0)
 

Typedefs

typedef void(* lwip_thread_fn) (void *arg)
 

Functions

uint32_t sys_arch_mbox_fetch (struct sys_mbox **mb, void **msg, uint32_t timeout)
 
uint32_t sys_arch_mbox_tryfetch (struct sys_mbox **mb, void **msg)
 
uint32_t sys_arch_sem_wait (struct sys_sem **s, uint32_t timeout)
 
void sys_init (void)
 
u32_t sys_jiffies (void)
 
void sys_mbox_free (struct sys_mbox **mb)
 
err_t sys_mbox_new (struct sys_mbox **mb, int size)
 
void sys_mbox_post (struct sys_mbox **mb, void *msg)
 
void sys_mbox_set_invalid (struct sys_mbox **mb)
 
err_t sys_mbox_trypost (struct sys_mbox **mb, void *msg)
 
int sys_mbox_valid (struct sys_mbox **mb)
 
void sys_msleep (u32_t ms)
 
void sys_mutex_free (sys_mutex_t *mutex)
 
void sys_mutex_lock (sys_mutex_t *mutex)
 
err_t sys_mutex_new (sys_mutex_t *mutex)
 
void sys_mutex_set_invalid (sys_mutex_t *mutex)
 
void sys_mutex_unlock (sys_mutex_t *mutex)
 
int sys_mutex_valid (sys_mutex_t *mutex)
 
u32_t sys_now (void)
 
void sys_sem_free (sys_sem_t **sem)
 
err_t sys_sem_new (sys_sem_t **sem, u8_t count)
 
void sys_sem_set_invalid (struct sys_sem **s)
 
void sys_sem_signal (struct sys_sem **s)
 
int sys_sem_valid (struct sys_sem **s)
 
sys_thread_t sys_thread_new (const char *name, lwip_thread_fn thread, void *arg, int stacksize, int prio)
 

Macro Definition Documentation

◆ LWIP_COMPAT_MUTEX

#define LWIP_COMPAT_MUTEX   0

Define LWIP_COMPAT_MUTEX if the port has no mutexes and binary semaphores should be used instead

Definition at line 68 of file sys.h.

◆ SYS_ARCH_DEC

#define SYS_ARCH_DEC (   var,
  val 
)
Value:
do { \
SYS_ARCH_DECL_PROTECT(old_level); \
SYS_ARCH_PROTECT(old_level); \
var -= val; \
SYS_ARCH_UNPROTECT(old_level); \
} while(0)

Definition at line 384 of file sys.h.

◆ SYS_ARCH_DECL_PROTECT

#define SYS_ARCH_DECL_PROTECT (   lev)

SYS_LIGHTWEIGHT_PROT define SYS_LIGHTWEIGHT_PROT in lwipopts.h if you want inter-task protection for certain critical regions during buffer allocation, deallocation and memory allocation and deallocation.

Definition at line 361 of file sys.h.

◆ SYS_ARCH_GET

#define SYS_ARCH_GET (   var,
  ret 
)
Value:
do { \
SYS_ARCH_DECL_PROTECT(old_level); \
SYS_ARCH_PROTECT(old_level); \
ret = var; \
SYS_ARCH_UNPROTECT(old_level); \
} while(0)

Definition at line 393 of file sys.h.

◆ SYS_ARCH_INC

#define SYS_ARCH_INC (   var,
  val 
)
Value:
do { \
SYS_ARCH_DECL_PROTECT(old_level); \
SYS_ARCH_PROTECT(old_level); \
var += val; \
SYS_ARCH_UNPROTECT(old_level); \
} while(0)

Definition at line 375 of file sys.h.

◆ SYS_ARCH_PROTECT

#define SYS_ARCH_PROTECT (   lev)

Definition at line 362 of file sys.h.

◆ SYS_ARCH_SET

#define SYS_ARCH_SET (   var,
  val 
)
Value:
do { \
SYS_ARCH_DECL_PROTECT(old_level); \
SYS_ARCH_PROTECT(old_level); \
var = val; \
SYS_ARCH_UNPROTECT(old_level); \
} while(0)

Definition at line 402 of file sys.h.

◆ SYS_ARCH_TIMEOUT

#define SYS_ARCH_TIMEOUT   0xffffffffUL

Return code for timeouts from sys_arch_mbox_fetch and sys_arch_sem_wait

Definition at line 47 of file sys.h.

◆ SYS_ARCH_UNPROTECT

#define SYS_ARCH_UNPROTECT (   lev)

Definition at line 363 of file sys.h.

◆ SYS_MBOX_EMPTY

#define SYS_MBOX_EMPTY   SYS_ARCH_TIMEOUT

sys_mbox_tryfetch() returns SYS_MBOX_EMPTY if appropriate. For now we use the same magic value, but we allow this to change in future.

Definition at line 52 of file sys.h.

◆ sys_mbox_fetch

#define sys_mbox_fetch (   mbox,
  msg 
)    sys_arch_mbox_fetch(mbox, msg, 0)

Definition at line 252 of file sys.h.

◆ sys_mbox_set_invalid_val

#define sys_mbox_set_invalid_val (   mbox)    sys_mbox_set_invalid(&(mbox))

Same as sys_mbox_set_invalid() but taking a value, not a pointer

Definition at line 277 of file sys.h.

◆ sys_mbox_tryfetch

#define sys_mbox_tryfetch (   mbox,
  msg 
)    sys_arch_mbox_tryfetch(mbox, msg)

For now, we map straight to sys_arch implementation.

Definition at line 245 of file sys.h.

◆ sys_mbox_valid_val

#define sys_mbox_valid_val (   mbox)    sys_mbox_valid(&(mbox))

Same as sys_mbox_valid() but taking a value, not a pointer

Definition at line 271 of file sys.h.

◆ sys_sem_set_invalid_val

#define sys_sem_set_invalid_val (   sem)    sys_sem_set_invalid(&(sem))

Same as sys_sem_set_invalid() but taking a value, not a pointer

Definition at line 183 of file sys.h.

◆ sys_sem_valid_val

#define sys_sem_valid_val (   sem)    sys_sem_valid(&(sem))

Same as sys_sem_valid() but taking a value, not a pointer

Definition at line 177 of file sys.h.

◆ sys_sem_wait

#define sys_sem_wait (   sem)    sys_arch_sem_wait(sem, 0)

Wait for a semaphore - forever/no timeout

Definition at line 158 of file sys.h.

Typedef Documentation

◆ lwip_thread_fn

typedef void(* lwip_thread_fn) (void *arg)

Function prototype for thread functions

Definition at line 58 of file sys.h.

Function Documentation

◆ sys_init()

void sys_init ( void  )

Definition at line 32 of file sys_arch.c.

References gettimeofday().

Referenced by lwip_init().

Here is the call graph for this function:

◆ sys_jiffies()

u32_t sys_jiffies ( void  )

Ticks/jiffies since power up.