#include <ubixos/types.h>#include <ubixos/sched.h>Include dependency graph for mpi.h:

This graph shows which files directly or indirectly include this file:

Go to the source code of this file.
Data Structures | |
| struct | mpi_mbox | 
| struct | mpi_message | 
Defines | |
| #define | MESSAGE_LENGTH 248 | 
Typedefs | |
| typedef mpi_mbox | mpi_mbox_t | 
| typedef mpi_message | mpi_message_t | 
Functions | |
| int | mpi_createMbox (char *) | 
| int | mpi_destroyMbox (char *) | 
| int | mpi_fetchMessage (char *, mpi_message_t *) | 
| int | mpi_postMessage (char *, uInt32, mpi_message_t *) | 
| int | mpi_spam (uInt32, void *) | 
| #define MESSAGE_LENGTH 248 | 
Definition at line 36 of file mpi.h.
Referenced by mpi_fetchMessage(), mpi_postMessage(), and mpi_spam().
| typedef struct mpi_mbox mpi_mbox_t | 
| typedef struct mpi_message mpi_message_t | 
| int mpi_createMbox | ( | char * | ) | 
Definition at line 69 of file system.c.
References _current, taskStruct::id, kmalloc(), mboxList, mpi_findMbox(), mpiSpinLock, mpi_mbox::name, mpi_mbox::next, mpi_mbox::pid, mpi_mbox::prev, spinLock(), spinUnlock(), and sprintf().
Referenced by sysMpiCreateMbox(), systemTask(), and ubixfs_thread().
Here is the call graph for this function:

| int mpi_destroyMbox | ( | char * | ) | 
Definition at line 234 of file system.c.
References _current, taskStruct::id, kfree(), mboxList, mpiSpinLock, mpi_mbox::name, mpi_mbox::next, mpi_mbox::pid, mpi_mbox::prev, spinLock(), spinUnlock(), and strcmp().
Referenced by sysMpiDestroyMbox().
Here is the call graph for this function:

| int mpi_fetchMessage | ( | char * | , | |
| mpi_message_t * | ||||
| ) | 
Definition at line 189 of file system.c.
References _current, mpi_message::data, mpi_message::header, taskStruct::id, kfree(), memcpy(), MESSAGE_LENGTH, mpi_findMbox(), mpiSpinLock, mpi_mbox::msg, mpi_message::next, mpi_mbox::pid, mpi_message::pid, spinLock(), and spinUnlock().
Referenced by sysMpiFetchMessage(), systemTask(), and ubixfs_thread().
Here is the call graph for this function:

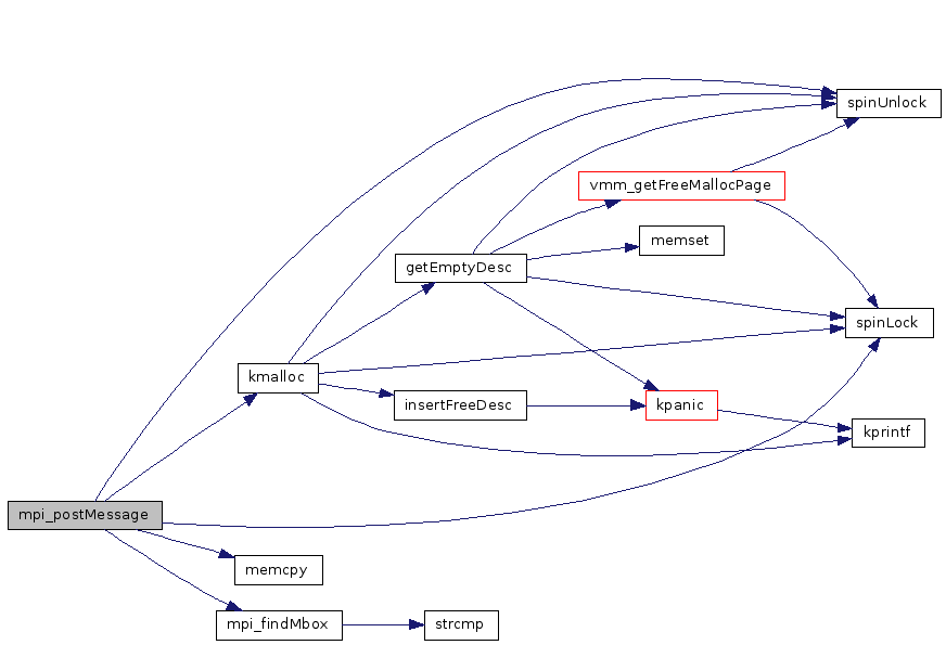
| int mpi_postMessage | ( | char * | , | |
| uInt32 | , | |||
| mpi_message_t * | ||||
| ) | 
Definition at line 143 of file system.c.
References _current, mpi_message::data, mpi_message::header, taskStruct::id, kmalloc(), memcpy(), MESSAGE_LENGTH, mpi_findMbox(), mpiSpinLock, mpi_mbox::msg, mpi_mbox::msgLast, mpi_message::next, mpi_message::pid, spinLock(), spinUnlock(), and x1.
Referenced by sysMpiPostMessage().
Here is the call graph for this function:

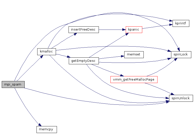
| int mpi_spam | ( | uInt32 | , | |
| void * | ||||
| ) | 
Definition at line 108 of file system.c.
References mpi_message::data, mpi_message::header, kmalloc(), mboxList, memcpy(), MESSAGE_LENGTH, mpiSpinLock, mpi_mbox::msg, mpi_mbox::msgLast, mpi_mbox::next, mpi_message::next, spinLock(), and spinUnlock().
Referenced by sysMpiSpam().
Here is the call graph for this function:

 1.4.7