#include <ubixos/types.h>Include dependency graph for kmod.h:

This graph shows which files directly or indirectly include this file:

Go to the source code of this file.
Data Structures | |
| struct | kmod_struct |
Defines | |
| #define | LD_START 0x1000000 |
Typedefs | |
| typedef kmod_struct | kmod_t |
Functions | |
| uInt32 | kmod_add (const char *, const char *name) |
| uInt32 | kmod_load (const char *) |
| #define LD_START 0x1000000 |
| typedef struct kmod_struct kmod_t |
| uInt32 kmod_add | ( | const char * | , | |
| const char * | name | |||
| ) |
Definition at line 46 of file kmod.c.
References CreateItem(), _item_t::data, InitializeList(), InsertItemAtFront(), kmalloc(), kmod_load(), kprintf(), List, and NULL.
Here is the call graph for this function:

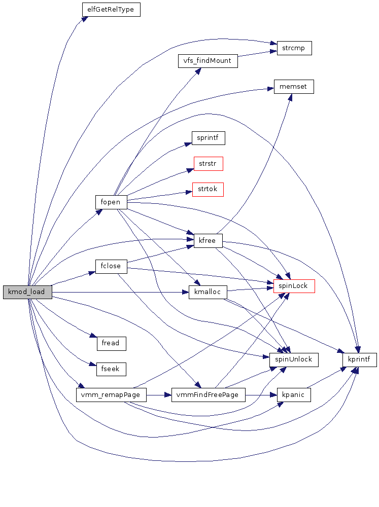
| uInt32 kmod_load | ( | const char * | ) |
Definition at line 75 of file kmod.c.
References _current, assert, elfHeader::eEntry, ELF32_R_SYM, ELF32_R_TYPE, elfGetRelType(), elfHeader::ePhnum, elfHeader::ePhoff, elfHeader::eShnum, elfHeader::eShoff, elfHeader::eShstrndx, fclose(), fopen(), fread(), fseek(), taskStruct::id, kfree(), kmalloc(), kpanic(), kprintf(), LD_START, memset(), PAGE_DEFAULT, elfProgramHeader::phMemsz, elfProgramHeader::phVaddr, PT_DYNAMIC, PT_GNU_STACK, PT_LOAD, PT_PAX_FLAGS, R_386_32, R_386_PC32, R_386_RELATIVE, elfSectionHeader::shSize, strcmp(), vmm_remapPage(), vmmFindFreePage(), and x1000.
Referenced by kmod_add().
Here is the call graph for this function:

1.4.7