#include <ubixos/exec.h>#include <ubixos/elf.h>#include <ubixos/ld.h>#include <ubixos/kpanic.h>#include <ubixos/endtask.h>#include <vmm/vmm.h>#include <lib/kmalloc.h>#include <lib/kprintf.h>#include <lib/string.h>#include <assert.h>Include dependency graph for exec.c:

Go to the source code of this file.
Defines | |
| #define | STACK_ADDR 0xC800000 |
Functions | |
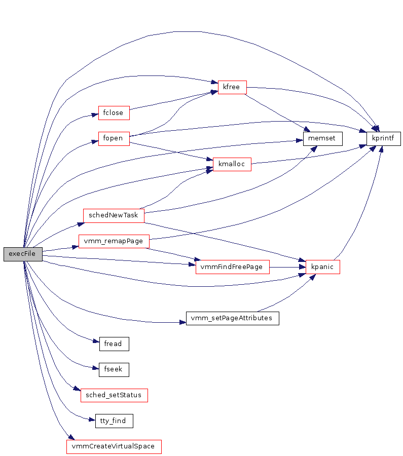
| void | execFile (char *file, int argc, char **argv, int console) |
| uInt32 | execThread (void(*tproc)(void), uInt32 stack, char *arg) |
| void | sys_exec (char *file, char *ap) |
| New exec... | |
| void | sysExec (char *file, char *ap) |
| #define STACK_ADDR 0xC800000 |
| void execFile | ( | char * | file, | |
| int | argc, | |||
| char ** | argv, | |||
| int | console | |||
| ) |
Definition at line 143 of file exec.c.
References _current, assert, tssStruct::back_link, tssStruct::cr3, tssStruct::cs, tssStruct::ds, tssStruct::ebp, tssStruct::edi, elfHeader::eEntry, tssStruct::eflags, elfHeader::eIdent, tssStruct::eip, elfHeader::ePhnum, elfHeader::ePhoff, tssStruct::es, tssStruct::esi, tssStruct::esp, tssStruct::esp0, tssStruct::esp1, tssStruct::esp2, elfHeader::eType, fclose(), fopen(), fread(), tssStruct::fs, fseek(), taskStruct::gid, tssStruct::gs, taskStruct::id, tssStruct::io_map, K_PANIC, KERNEL_PAGE_DEFAULT, kernelPageDirectory, kfree(), kmalloc(), kpanic(), kprintf(), tssStruct::ldt, memset(), taskStruct::oInfo, tty_termNode::owner, PAGE_DEFAULT, PAGE_PRESENT, PAGE_STACK, PAGE_USER, fileDescriptorStruct::perms, elfProgramHeader::phMemsz, elfProgramHeader::phVaddr, READY, sched_setStatus(), schedNewTask(), tssStruct::ss, tssStruct::ss0, tssStruct::ss1, tssStruct::ss2, STACK_ADDR, taskStruct::td, taskStruct::term, tssStruct::trace_bitmap, taskStruct::tss, tty_find(), taskStruct::uid, thread::vm_daddr, vmm_remapPage(), vmm_setPageAttributes(), vmmCreateVirtualSpace(), vmmFindFreePage(), osInfo::vmStart, x1000, x18, and x30.
Referenced by kmain().
Here is the call graph for this function:

Definition at line 55 of file exec.c.
References assert, tssStruct::back_link, tssStruct::cr3, tssStruct::cs, tssStruct::ds, tssStruct::ebp, tssStruct::edi, tssStruct::eflags, tssStruct::eip, tssStruct::es, tssStruct::esi, tssStruct::esp, tssStruct::esp0, tssStruct::esp1, tssStruct::esp2, tssStruct::fs, tssStruct::gs, taskStruct::id, taskStruct::imageFd, tssStruct::io_map, kernelPageDirectory, kpanic(), tssStruct::ldt, taskStruct::oInfo, READY, sched_setStatus(), schedNewTask(), tssStruct::ss, tssStruct::ss0, tssStruct::ss1, tssStruct::ss2, tssStruct::trace_bitmap, taskStruct::tss, and osInfo::vmStart.
Referenced by kmain(), and ubthread_create().
Here is the call graph for this function:

| void sys_exec | ( | char * | file, | |
| char * | ap | |||
| ) |
New exec...
Clean the virtual of COW pages left over from the fork
Adjust iframe
build argc and argv[]
Start of Env
Definition at line 552 of file exec.c.
References _current, elfHeader::eEntry, elfHeader::eIdent, i386_frame::eip, elfHeader::ePhnum, elfHeader::ePhoff, ET_EXEC, elfHeader::eType, fclose(), fopen(), fread(), fseek(), taskStruct::id, taskStruct::imageFd, K_PANIC, kfree(), kmalloc(), kprintf(), memset(), taskStruct::oInfo, PAGE_DEFAULT, PAGE_PRESENT, PAGE_SHIFT, PAGE_USER, elfProgramHeader::phMemsz, elfProgramHeader::phOffset, elfProgramHeader::phVaddr, PT_INTERP, PT_LOAD, PT_PHDR, round_page, taskStruct::td, trunc_page, thread::vm_daddr, thread::vm_dsize, vmm_remapPage(), vmm_setPageAttributes(), vmmFindFreePage(), osInfo::vmStart, and x1000.
Referenced by sysExec().
Here is the call graph for this function:

| void sysExec | ( | char * | file, | |
| char * | ap | |||
| ) |
Definition at line 334 of file exec.c.
References _current, assert, i386_frame::ebp, elfHeader::eEntry, elfHeader::eIdent, i386_frame::eip, endTask(), elfHeader::ePhnum, elfHeader::ePhoff, elfHeader::eShnum, elfHeader::eShoff, tssStruct::esp0, elfHeader::eType, fclose(), fopen(), fread(), fseek(), taskStruct::id, taskStruct::imageFd, K_PANIC, kfree(), kmalloc(), kpanic(), kprintf(), ldEnable(), memset(), taskStruct::oInfo, PAGE_DEFAULT, PAGE_PRESENT, PAGE_SHIFT, PAGE_SIZE, PAGE_USER, fileDescriptorStruct::perms, elfProgramHeader::phMemsz, elfProgramHeader::phVaddr, PT_DYNAMIC, PT_INTERP, PT_LOAD, round_page, STACK_ADDR, strcpy, strlen, sys_exec(), taskStruct::td, trunc_page, taskStruct::tss, i386_frame::user_esp, thread::vm_daddr, thread::vm_dsize, VM_TASK, vmm_cleanVirtualSpace(), vmm_remapPage(), vmm_setPageAttributes(), vmmFindFreePage(), vmmGetFreeVirtualPage(), osInfo::vmStart, and x1000.
Here is the call graph for this function:

1.4.7