|
UbixOS
2.0
|
#include <lib/kprintf.h>#include <ubixos/vitals.h>#include <ubixos/exec.h>#include <vmm/vmm.h>#include <lib/kmalloc.h>#include <sde/sde.h>#include <objgfx40/objgfx40.h>#include <sde/ogDisplay_UbixOS.h>#include <objgfx40/ogFont.h>
Go to the source code of this file.
Functions | |
| void | sdeTestThread () |
| void | sdeThread () |
| void sdeTestThread | ( | ) |
Definition at line 42 of file colours.cc.
References sched_yield(), vitalsStruct::screen, and systemVitals.
Referenced by sdeThread().

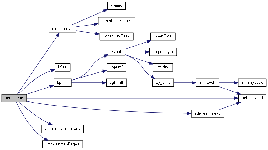
| void sdeThread | ( | ) |
Definition at line 51 of file main.cc.
References sdeWindows::buf, drawWindow, execThread(), vitalsStruct::font, kfree(), killWindow, kprintf(), sdeWindows::next, ogprintOff, sdeWindows::pid, sdeWindows::prev, printOff, registerWindow, sched_yield(), vitalsStruct::screen, sdeTestThread(), sdeWindows::status, systemVitals, VMM_KEEP, vmm_mapFromTask(), vmm_unmapPages(), windowReady, and windows.
Referenced by systemTask().
