|
UbixOS
2.0
|
#include <sys/types.h>

Go to the source code of this file.
Macros | |
| #define | EFLAG_IF 0x200 |
| #define | EFLAG_IOPL3 0x3000 |
| #define | EFLAG_TF 0x100 |
| #define | EFLAG_VM 0x20000 |
Functions | |
| void | bios16Code () |
| void | biosCall (int biosInt, int eax, int ebx, int ecx, int edx, int esi, int edi, int es, int ds) |
| #define EFLAG_IF 0x200 |
Definition at line 35 of file bioscall.h.
| #define EFLAG_IOPL3 0x3000 |
Definition at line 36 of file bioscall.h.
| #define EFLAG_TF 0x100 |
Definition at line 34 of file bioscall.h.
| #define EFLAG_VM 0x20000 |
Definition at line 37 of file bioscall.h.
| void bios16Code | ( | ) |
Referenced by biosCall().
| void biosCall | ( | int | biosInt, |
| int | eax, | ||
| int | ebx, | ||
| int | ecx, | ||
| int | edx, | ||
| int | esi, | ||
| int | edi, | ||
| int | es, | ||
| int | ds | ||
| ) |
Definition at line 49 of file bioscall.c.
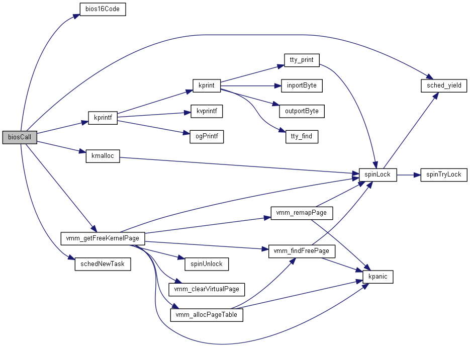
References _current, assert, tssStruct::back_link, bios16Code(), tssStruct::cr3, tssStruct::cs, tssStruct::ds, tssStruct::eax, tssStruct::ebp, tssStruct::ebx, tssStruct::ecx, tssStruct::edi, tssStruct::edx, EFLAG_IF, EFLAG_VM, tssStruct::eflags, tssStruct::eip, tssStruct::es, tssStruct::esi, tssStruct::esp, tssStruct::esp0, tssStruct::esp1, tssStruct::esp2, tssStruct::fs, tssStruct::gs, taskStruct::id, tssStruct::io_map, kernelPageDirectory, kmalloc(), kprintf(), tssStruct::ldt, taskStruct::oInfo, READY, sched_yield(), schedNewTask(), tssStruct::ss, tssStruct::ss0, tssStruct::ss1, tssStruct::ss2, taskStruct::state, tssStruct::trace_bitmap, taskStruct::tss, osInfo::v86Task, and vmm_getFreeKernelPage().
Referenced by ogDisplay_UbixOS::GetModeInfo(), ogDisplay_UbixOS::GetVESAInfo(), initVESAMode(), and systemTask().
