| UbixOS
    2.0
    | 
#include <sys/types.h>

Go to the source code of this file.
| Data Structures | |
| struct | kmod_struct | 
| Macros | |
| #define | LD_START 0x1000000 | 
| Typedefs | |
| typedef struct kmod_struct | kmod_t | 
| Functions | |
| uInt32 | kmod_add (const char *, const char *name) | 
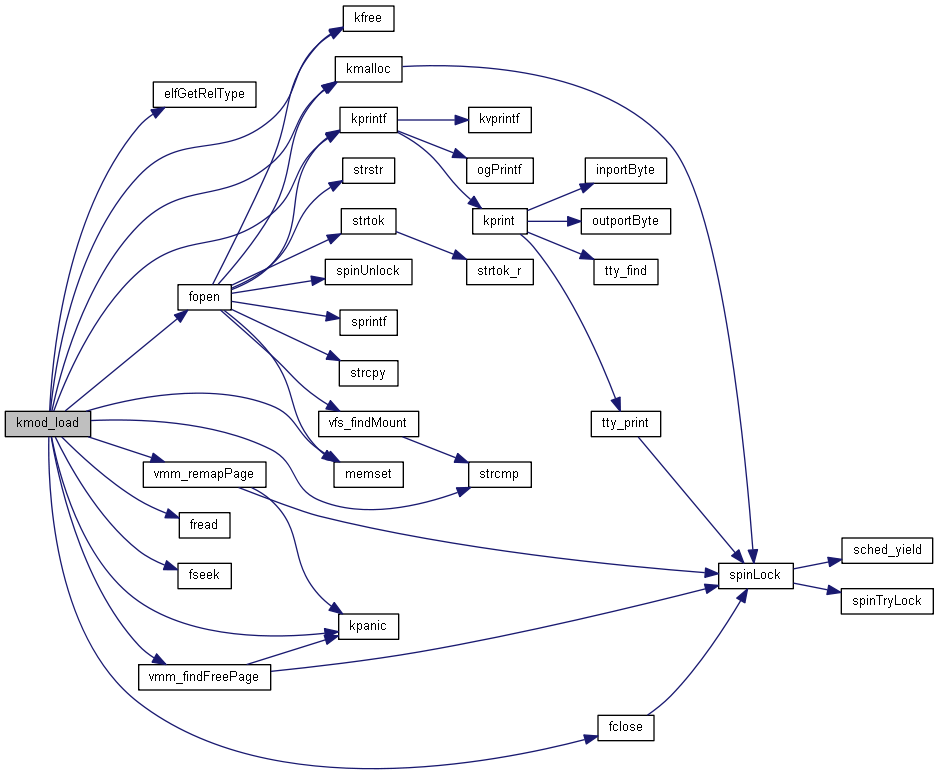
| uInt32 | kmod_load (const char *) | 
| typedef struct kmod_struct kmod_t | 
Definition at line 45 of file kmod.c.
References CreateItem(), _item_t::data, InitializeList(), InsertItemAtFront(), kmalloc(), kmod_load(), kprintf(), List, and NULL.

Definition at line 70 of file kmod.c.
References _current, assert, ELF32_R_SYM, ELF32_R_TYPE, elfGetRelType(), fclose(), fopen(), fread(), fseek(), taskStruct::id, kfree(), kmalloc(), kpanic(), kprintf(), LD_START, memset(), PAGE_DEFAULT, PT_DYNAMIC, PT_GNU_STACK, PT_LOAD, R_386_32, R_386_PC32, R_386_RELATIVE, strcmp(), vmm_findFreePage(), and vmm_remapPage().
Referenced by kmod_add().
