#include <pci/lnc.h>#include <sys/io.h>#include <ubixos/types.h>#include <sys/idt.h>#include <sys/gdt.h>#include <lib/kmalloc.h>#include <lib/kprintf.h>#include <sys/video.h>#include <isa/8259.h>Include dependency graph for lnc.c:

Go to the source code of this file.
Functions | |
| asm (".global _lncInt \n""_lncInt : \n"" pusha \n"" pushw %ds \n"" pushw %es \n"" pushw %ss \n"" pushw %ss \n"" popw %ds \n"" popw %es \n"" call lncInt \n"" popw %es \n"" popw %ds \n"" popa \n"" iret \n") | |
| void | initLNC () |
| int | lanceProbe (struct lncInfo *lnc) |
| int | lncAttach (struct lncInfo *lnc, int unit) |
| void | lncInt () |
| int | probe (struct lncInfo *lnc) |
| uInt16 | readBcr (struct lncInfo *sc, uInt16 port) |
| uInt16 | readCsr (struct lncInfo *lnc, uInt16 port) |
| void | writeBcr (struct lncInfo *lnc, uInt16 port, uInt16 val) |
| void | writeCsr (struct lncInfo *lnc, uInt16 port, uInt16 val) |
Variables | |
| static char const *const | icIdent [] |
| lncInfo * | lnc = 0x0 |
| static char const *const | nicIdent [] |
| asm | ( | ".global _lncInt \n""_lncInt : \n"" pusha \n"" pushw %ds \n"" pushw %es \n"" pushw %ss \n"" pushw %ss \n"" popw %ds \n"" popw %es \n"" call lncInt \n"" popw %es \n"" popw %ds \n"" popa \n"" iret \n" | ) |
| void initLNC | ( | ) |
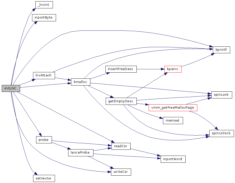
Definition at line 104 of file lnc.c.
References _lncInt(), arpcom::ac_enaddr, lncInfo::arpcom, lncInfo::bdp, CSR0, CSR3, dDpl3, dInt, DMA_FIXED, dPresent, ETHER_ADDR_LEN, nicInfo::ic, nicInfo::ident, IDON, INEA, INIT, inportByte(), kmalloc(), kprintf(), lnc, lncAttach(), nicInfo::memMode, mVec, NE2100, lncInfo::nic, NRDRE, lncInfo::nrdre, NTDRE, lncInfo::ntdre, PCnet_32, PCNET_BDP, PCNET_RAP, PCNET_RDP, probe(), lncInfo::rap, lncInfo::rdp, readCsr(), setVector(), STRT, writeCsr(), and x1000.
Here is the call graph for this function:

| int lanceProbe | ( | struct lncInfo * | lnc | ) |
Definition at line 192 of file lnc.c.
References C_LANCE, CSR0, CSR3, INEA, inportWord(), LANCE, lnc, lncInfo::rdp, readCsr(), STOP, UNKNOWN, and writeCsr().
Referenced by probe().
Here is the call graph for this function:

| int lncAttach | ( | struct lncInfo * | lnc, | |
| int | unit | |||
| ) |
Definition at line 246 of file lnc.c.
References arpcom::ac_enaddr, lncInfo::arpcom, C_LANCE, DMA_FIXED, nicInfo::ic, icIdent, nicInfo::ident, kmalloc(), kprintf(), LANCE, lnc, MEM_SLEW, nicInfo::memMode, nicInfo::mode, NDESC, lncInfo::nic, nicIdent, NORMAL, lncInfo::nrdre, lncInfo::ntdre, PCnet_32, RECVBUFSIZE, lncInfo::recvRing, SHMEM, and TRANSBUFSIZE.
Referenced by initLNC().
Here is the call graph for this function:

| void lncInt | ( | ) |
Definition at line 208 of file lnc.c.
References ERR, inportWord(), INTR, kprintf(), lnc, outportByte(), outportWord(), lncInfo::rdp, RINT, TINT, and x20.
Here is the call graph for this function:

| int probe | ( | struct lncInfo * | lnc | ) |
Definition at line 154 of file lnc.c.
References Am79C960, Am79C961, Am79C961A, Am79C965, Am79C970, Am79C970A, Am79C971, Am79C972, Am79C973, Am79C978, AMD_MASK, CSR88, CSR89, lanceProbe(), lnc, PART_MASK, PCnet_32, PCnet_FAST, PCnet_FASTplus, PCnet_Home, PCnet_ISA, PCnet_ISA_II, PCnet_ISAplus, PCnet_PCI, PCnet_PCI_II, and readCsr().
Referenced by initLNC().
Here is the call graph for this function:

Definition at line 98 of file lnc.c.
References lncInfo::bdp, inportWord(), outportWord(), and lncInfo::rap.
Here is the call graph for this function:

Definition at line 88 of file lnc.c.
References inportWord(), lnc, outportWord(), lncInfo::rap, and lncInfo::rdp.
Referenced by initLNC(), lanceProbe(), and probe().
Here is the call graph for this function:

Definition at line 93 of file lnc.c.
References lncInfo::bdp, lnc, outportWord(), and lncInfo::rap.
Here is the call graph for this function:

Definition at line 83 of file lnc.c.
References lnc, outportWord(), lncInfo::rap, and lncInfo::rdp.
Referenced by initLNC(), and lanceProbe().
Here is the call graph for this function:

char const* const icIdent[] [static] |
Initial value:
{
"Unknown",
"LANCE",
"C-LANCE",
"PCnet-ISA",
"PCnet-ISA+",
"PCnet-ISA II",
"PCnet-32 VL-Bus",
"PCnet-PCI",
"PCnet-PCI II",
"PCnet-FAST",
"PCnet-FAST+",
"PCnet-Home",
}
Definition at line 68 of file lnc.c.
Referenced by lncAttach().
Definition at line 58 of file lnc.c.
Referenced by initLNC(), lanceProbe(), lncAttach(), lncInt(), probe(), readCsr(), writeBcr(), and writeCsr().
char const* const nicIdent[] [static] |
Initial value:
{
"Unknown",
"BICC",
"NE2100",
"DEPCA",
"CNET98S",
}
Definition at line 60 of file lnc.c.
Referenced by lncAttach().
1.4.7