#include <sys/kern_descrip.h>#include <ubixos/types.h>#include <sys/sysproto.h>#include <sys/thread.h>#include <lib/kprintf.h>#include <ubixos/endtask.h>#include <lib/kmalloc.h>#include <assert.h>Include dependency graph for kern_descrip.c:

Go to the source code of this file.
Functions | |
| int | close (struct thread *td, struct close_args *uap) |
| int | falloc (struct thread *td, struct file **resultfp, int *resultfd) |
| int | fcntl (struct thread *td, struct fcntl_args *uap) |
| int | fstat (struct thread *td, struct fstat_args *uap) |
| int | getdtablesize (struct thread *td, struct getdtablesize_args *uap) |
| return data table size | |
| int | getfd (struct thread *td, struct file **fp, int fd) |
| get pointer to file fd in specified thread | |
| int | ioctl (struct thread *td, struct ioctl_args *uap) |
| ioctl functionality not implimented yet | |
| int close | ( | struct thread * | td, | |
| struct close_args * | uap | |||
| ) |
Definition at line 90 of file kern_descrip.c.
References close_args::fd, kfree(), kprintf(), thread::o_files, and thread::td_retval.
Here is the call graph for this function:

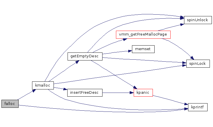
Definition at line 67 of file kern_descrip.c.
References kmalloc(), kprintf(), and thread::o_files.
Referenced by pipe(), and sys_open().
Here is the call graph for this function:

| int fcntl | ( | struct thread * | td, | |
| struct fcntl_args * | uap | |||
| ) |
Definition at line 39 of file kern_descrip.c.
References fcntl_args::arg, fcntl_args::cmd, file::f_flag, FCNTLFLAGS, fcntl_args::fd, FFLAGS, kprintf(), O_ACCMODE, thread::o_files, and thread::td_retval.
Here is the call graph for this function:

| int fstat | ( | struct thread * | td, | |
| struct fstat_args * | uap | |||
| ) |
Definition at line 112 of file kern_descrip.c.
References _current, fstat_args::fd, kprintf(), thread::o_files, fstat_args::sb, stat::st_blksize, stat::st_mode, taskStruct::td, and x1000.
Here is the call graph for this function:

| int getdtablesize | ( | struct thread * | td, | |
| struct getdtablesize_args * | uap | |||
| ) |
return data table size
Definition at line 103 of file kern_descrip.c.
References kprintf(), O_FILES, and thread::td_retval.
Here is the call graph for this function:

get pointer to file fd in specified thread
Definition at line 141 of file kern_descrip.c.
References kprintf(), and thread::o_files.
Referenced by read().
Here is the call graph for this function:

| int ioctl | ( | struct thread * | td, | |
| struct ioctl_args * | uap | |||
| ) |
ioctl functionality not implimented yet
Definition at line 131 of file kern_descrip.c.
References thread::td_retval.
1.4.7