#include <sys/idt.h>#include <sys/gdt.h>#include <sys/io.h>#include <ubixos/sched.h>#include <isa/8259.h>#include <lib/kprintf.h>#include <lib/kmalloc.h>#include <vmm/vmm.h>#include <ubixos/syscall.h>#include <ubixos/kpanic.h>#include <ubixos/endtask.h>#include <string.h>Include dependency graph for idt.c:

Go to the source code of this file.
Defines | |
| #define | FP_TO_LINEAR(seg, off) ((void*) ((((uInt16) (seg)) << 4) + ((uInt16) (off)))) |
Functions | |
| void | _int0 () |
| void | _int1 () |
| void | _int10 () |
| void | _int11 () |
| void | _int12 () |
| void | _int13 () |
| void | _int2 () |
| void | _int3 () |
| void | _int4 () |
| void | _int5 () |
| void | _int6 () |
| void | _int7 () |
| void | _int8 () |
| void | _int9 () |
| asm (".globl _int7 \n""_int7: \n"" pushl %eax \n"" clts \n"" movl _current,%eax \n"" cmpl _usedMath,%eax \n"" je mathDone \n"" call mathStateRestore \n""mathDone: \n"" popl %eax \n"" iret \n") | |
| int | idt_init () |
| void | intNull () |
| void | mathStateRestore () |
| void | setTaskVector (uInt8 interrupt, uInt16 controlMajor, uInt8 selector) |
| void | setVector (void *handler, unsigned char interrupt, unsigned short controlMajor) |
| static | ubixDescriptorTable (ubixIDT, 256) |
Variables | |
| struct { | |
| descriptorTableUnion *idt | __attribute__ ((packed)) |
| unsigned short limit | __attribute__ ((packed)) |
| } | loadidt |
| void _int0 | ( | ) |
Definition at line 197 of file idt.c.
References _current, endTask(), taskStruct::id, kpanic(), and sched_yield().
Referenced by idt_init().
Here is the call graph for this function:

| void _int1 | ( | ) |
Definition at line 203 of file idt.c.
References _current, endTask(), taskStruct::id, kpanic(), and sched_yield().
Referenced by idt_init().
Here is the call graph for this function:

| void _int10 | ( | ) |
Definition at line 263 of file idt.c.
References _current, endTask(), taskStruct::id, kpanic(), and sched_yield().
Referenced by idt_init().
Here is the call graph for this function:

| void _int11 | ( | ) |
Definition at line 269 of file idt.c.
References _current, endTask(), taskStruct::id, kpanic(), and sched_yield().
Referenced by idt_init().
Here is the call graph for this function:

| void _int12 | ( | ) |
Definition at line 275 of file idt.c.
References _current, endTask(), taskStruct::id, kpanic(), and sched_yield().
Referenced by idt_init().
Here is the call graph for this function:

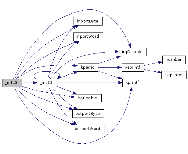
| void _int13 | ( | ) |
Definition at line 281 of file idt.c.
References _current, _int13(), tssStruct::cs, DEAD, tssStruct::eax, tssStruct::ebp, tssStruct::edx, EFLAG_IF, EFLAG_VM, tssStruct::eflags, tssStruct::eip, tssStruct::esp, FALSE, FP_TO_LINEAR, taskStruct::id, inportByte(), inportWord(), irqDisable(), irqEnable(), kpanic(), kprintf(), taskStruct::oInfo, outportByte(), outportWord(), tssStruct::ss, taskStruct::state, osInfo::timer, TRUE, taskStruct::tss, and osInfo::v86If.
Referenced by _int13(), and idt_init().
Here is the call graph for this function:

| void _int2 | ( | ) |
Definition at line 209 of file idt.c.
References _current, endTask(), taskStruct::id, kpanic(), and sched_yield().
Referenced by idt_init().
Here is the call graph for this function:

| void _int3 | ( | ) |
Definition at line 215 of file idt.c.
References _current, endTask(), taskStruct::id, kpanic(), and sched_yield().
Referenced by idt_init().
Here is the call graph for this function:

| void _int4 | ( | ) |
Definition at line 221 of file idt.c.
References _current, endTask(), taskStruct::id, kpanic(), and sched_yield().
Referenced by idt_init().
Here is the call graph for this function:

| void _int5 | ( | ) |
Definition at line 227 of file idt.c.
References _current, endTask(), taskStruct::id, kpanic(), and sched_yield().
Referenced by idt_init().
Here is the call graph for this function:

| void _int6 | ( | ) |
Definition at line 233 of file idt.c.
References _current, endTask(), taskStruct::id, kpanic(), and sched_yield().
Referenced by idt_init().
Here is the call graph for this function:

| void _int7 | ( | ) |
| void _int8 | ( | ) |
Definition at line 239 of file idt.c.
References _current, _int8(), tssStruct::cr3, tssStruct::cs, tssStruct::ds, tssStruct::ebp, tssStruct::eflags, tssStruct::eip, tssStruct::es, tssStruct::esp, tssStruct::fs, tssStruct::gs, taskStruct::id, tssStruct::io_map, kernelPageDirectory, kpanic(), and tssStruct::ss.
Referenced by _int8(), and idt_init().
Here is the call graph for this function:

| void _int9 | ( | ) |
Definition at line 257 of file idt.c.
References _current, endTask(), taskStruct::id, kpanic(), and sched_yield().
Referenced by idt_init().
Here is the call graph for this function:

| asm | ( | ".globl _int7 \n""_int7: \n"" pushl %eax \n"" clts \n"" movl | _current, | |
| %eax\n""cmpl | _usedMath, | |||
| %eax\n""je mathDone\n""call mathStateRestore\n""mathDone:\n""popl%eax\n""iret\n" | ||||
| ) |
| int idt_init | ( | ) |
Definition at line 63 of file idt.c.
References _int0(), _int1(), _int10(), _int11(), _int12(), _int13(), _int2(), _int3(), _int4(), _int5(), _int6(), _int7(), _int8(), _int9(), _sysCall, _sysCall_new, _vmm_pageFault, tssStruct::back_link, tssStruct::cr3, tssStruct::cs, dDpl0, dDpl3, dInt, dPresent, tssStruct::ds, dTask, dTrap, tssStruct::ebp, tssStruct::edi, tssStruct::eflags, tssStruct::eip, tssStruct::es, tssStruct::esi, tssStruct::esp, tssStruct::esp0, tssStruct::esp1, tssStruct::esp2, tssStruct::fs, tssStruct::gs, intNull(), tssStruct::io_map, kernelPageDirectory, kprintf(), tssStruct::ldt, loadidt, memset(), setTaskVector(), setVector(), tssStruct::ss, tssStruct::ss0, tssStruct::ss1, tssStruct::ss2, timerInt, and tssStruct::trace_bitmap.
Here is the call graph for this function:

| void intNull | ( | ) |
Definition at line 187 of file idt.c.
References _current, taskStruct::id, and kprintf().
Referenced by idt_init().
Here is the call graph for this function:

| void mathStateRestore | ( | ) |
Definition at line 424 of file idt.c.
References _current, _usedMath, taskStruct::i387, and taskStruct::usedMath.
Definition at line 174 of file idt.c.
References gdtGate::access, descriptorTableUnion::gate, gdtGate::offsetHigh, gdtGate::offsetLow, and gdtGate::selector.
Referenced by idt_init().
| void setVector | ( | void * | handler, | |
| unsigned char | interrupt, | |||
| unsigned short | controlMajor | |||
| ) |
Definition at line 156 of file idt.c.
References gdtGate::access, descriptorTableUnion::gate, gdtGate::offsetHigh, gdtGate::offsetLow, and gdtGate::selector.
Referenced by atkbd_init(), fdc_init(), idt_init(), initLNC(), mouseInit(), and ne2k_init().
struct { ... } loadidt [static] |
Referenced by idt_init().
1.4.7