GitBucket
Toggle navigation
Pull requests
Issues
Snippets
Sign in
Files
Branches
6
Releases
Fork
: 0
uBixOS
/
ubixos
Transfer to URL with SHA
Find file
Newer
Older
tree:
73476889ec
Branches
Tags
×
UBIXOS-0.01
UBIXOS-0.5
UBIXOS-1.0
UBIXOS-OLD
UBIXOS-PRE
master
ubixos
/
doc
/
html
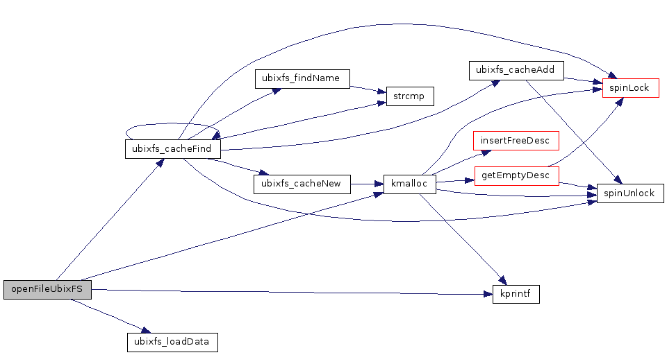
/ ubixfs_8c_0ab17f87a44bc7bb7ee3c76262f80e94_cgraph.png
Christopher W. Olsen
on 15 Nov 2017
10 KB
Adding Sources
Raw
History