GitBucket
Toggle navigation
Pull requests
Issues
Snippets
Sign in
Files
Branches
6
Releases
Fork
: 0
uBixOS
/
ubixos
Transfer to URL with SHA
Find file
Newer
Older
tree:
027183c9a2
Branches
Tags
×
UBIXOS-0.01
UBIXOS-0.5
UBIXOS-1.0
UBIXOS-OLD
UBIXOS-PRE
master
ubixos
/
doc
/
html
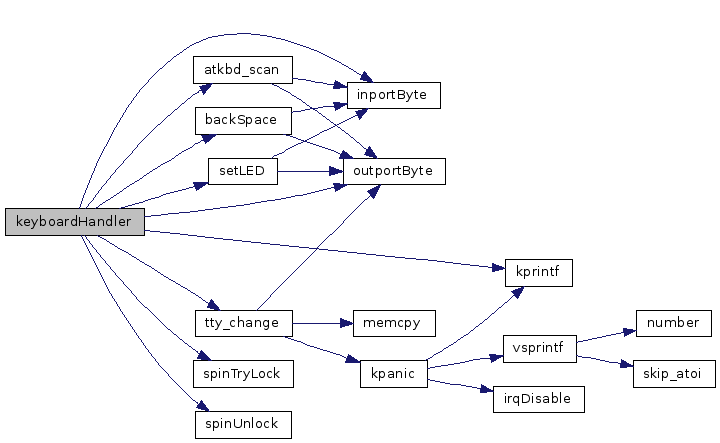
/ atkbd_8h_0a638d89ef3b126799ec1503c743a723_cgraph.png
Christopher W. Olsen
on 15 Nov 2017
8 KB
Adding Sources
Raw
History