#include <assert.h>#include <ubixfs/dirCache.h>#include <ubixfs/ubixfs.h>#include <lib/kmalloc.h>#include <lib/kprintf.h>#include <lib/string.h>#include <ubixos/spinlock.h>Include dependency graph for dirCache.c:

Go to the source code of this file.
Functions | |
| cacheNode * | ubixfs_cacheAdd (struct cacheNode *node, struct cacheNode *newNode) |
| void | ubixfs_cacheDelete (struct cacheNode **head) |
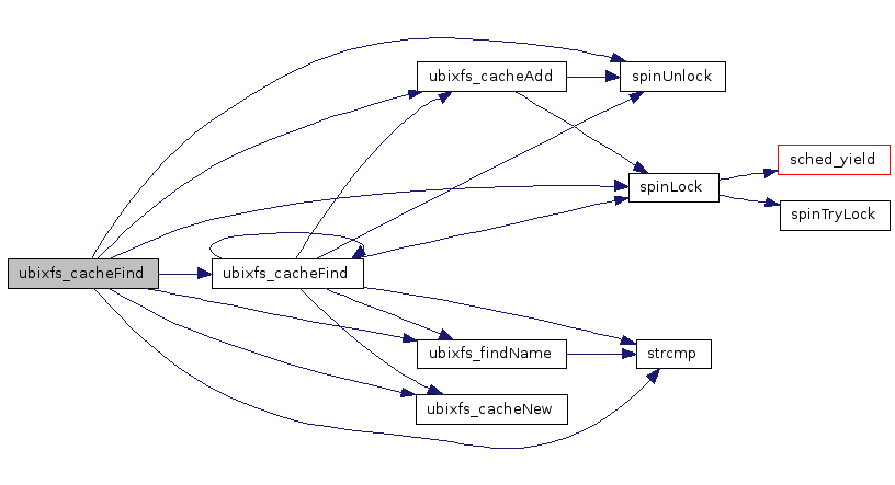
| cacheNode * | ubixfs_cacheFind (struct cacheNode *head, char *name) |
| cacheNode * | ubixfs_cacheNew (const char *name) |
| static struct directoryEntry * | ubixfs_findName (struct directoryEntry *dirList, uInt32 size, char *name) |
Variables | |
| static spinLock_t | dca_spinLock = SPIN_LOCK_INITIALIZER |
Definition at line 242 of file dirCache.c.
References assert, dca_spinLock, cacheNode::fileListHead, cacheNode::fileListTail, cacheNode::next, NULL, cacheNode::parent, cacheNode::prev, spinLock(), and spinUnlock().
Referenced by ubixfs_cacheFind().
Here is the call graph for this function:

| void ubixfs_cacheDelete | ( | struct cacheNode ** | head | ) |
Definition at line 202 of file dirCache.c.
References cacheNode::fileListHead, cacheNode::info, kfree(), cacheNode::name, cacheNode::next, NULL, and ubixfs_cacheDelete().
Referenced by ubixfs_cacheDelete().
Here is the call graph for this function:

Definition at line 55 of file dirCache.c.
References assert, cacheNode::attributes, dca_spinLock, dirList, cacheNode::fileListHead, cacheNode::fileListTail, cacheNode::info, cacheNode::name, cacheNode::next, NULL, cacheNode::parent, cacheNode::permissions, cacheNode::present, cacheNode::prev, cacheNode::size, spinLock(), spinUnlock(), cacheNode::startCluster, strcmp(), typeFile, ubixfs_cacheAdd(), ubixfs_cacheFind(), ubixfs_cacheNew(), and ubixfs_findName().
Referenced by openFileUbixFS(), and ubixfs_cacheFind().
Here is the call graph for this function:

| struct cacheNode* ubixfs_cacheNew | ( | const char * | name | ) |
Definition at line 185 of file dirCache.c.
References assert, cacheNode::attributes, cacheNode::dirty, cacheNode::fileListHead, cacheNode::fileListTail, cacheNode::info, kmalloc(), cacheNode::name, cacheNode::next, NULL, cacheNode::parent, cacheNode::permissions, cacheNode::present, cacheNode::prev, cacheNode::size, cacheNode::startCluster, strcpy, and strlen.
Referenced by ubixfs_cacheFind(), and ubixfs_initialize().
Here is the call graph for this function:

| static struct directoryEntry* ubixfs_findName | ( | struct directoryEntry * | dirList, | |
| uInt32 | size, | |||
| char * | name | |||
| ) | [static] |
Definition at line 43 of file dirCache.c.
References dirList, directoryEntry::fileName, NULL, and strcmp().
Referenced by ubixfs_cacheFind().
Here is the call graph for this function:

spinLock_t dca_spinLock = SPIN_LOCK_INITIALIZER [static] |
1.4.7