#include <ubixos/types.h>#include <vfs/file.h>Include dependency graph for devfs.h:

This graph shows which files directly or indirectly include this file:

Go to the source code of this file.
Data Structures | |
| struct | devfs_devices |
| struct | devfs_info |
Functions | |
| int | devfs_init () |
| int | devfs_makeNode (char *name, uInt8 type, uInt16 major, uInt16 minor) |
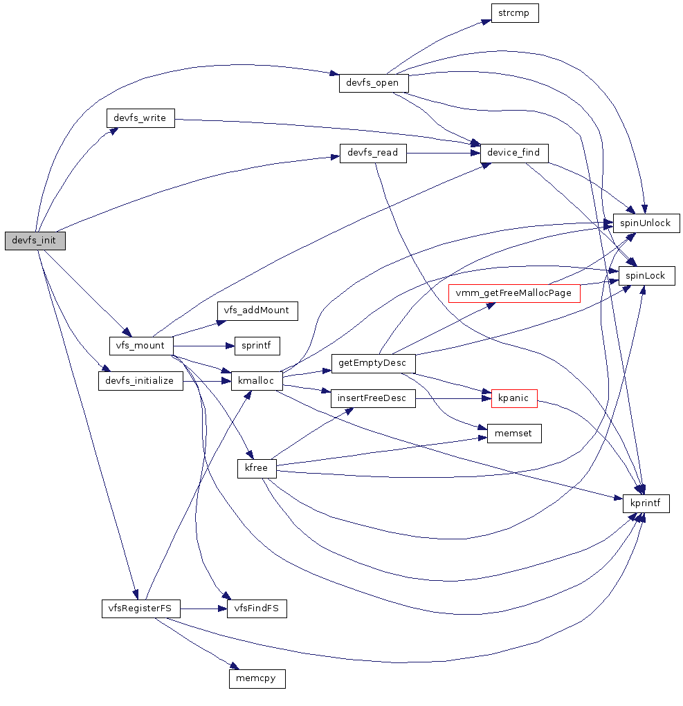
| int devfs_init | ( | ) |
Definition at line 215 of file devfs.c.
References devfs_initialize(), devfs_open(), devfs_read(), devfs_write(), NULL, vfs_mount(), vfsRegisterFS(), and x1.
Here is the call graph for this function:

Definition at line 178 of file devfs.c.
References devfs_len, devfsSpinLock, devfs_info::deviceList, devfs_devices::devMajor, devfs_devices::devMinor, devfs_devices::devName, devfs_devices::devType, vfs_mountPoint::fsInfo, kmalloc(), kprintf(), devfs_devices::next, devfs_devices::prev, spinLock(), spinUnlock(), sprintf(), strlen, and vfs_findMount().
Referenced by fdc_init(), and initHardDisk().
Here is the call graph for this function:

1.4.7