#include <ubixos/vitals.h>#include <ubixos/kpanic.h>#include <lib/kprintf.h>#include <lib/kmalloc.h>#include <string.h>Include dependency graph for vitals.c:

Go to the source code of this file.
Functions | |
| int | vitals_init () |
Variables | |
| vitalsNode * | systemVitals = 0x0 |
| int vitals_init | ( | ) |
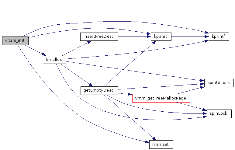
Definition at line 48 of file vitals.c.
References vitalsStruct::dQuantum, kmalloc(), kpanic(), kprintf(), memset(), vitalsStruct::quantum, and systemVitals.
Here is the call graph for this function:

| vitalsNode* systemVitals = 0x0 |
Definition at line 36 of file vitals.c.
Referenced by adjustCowCounter(), fclose(), fopen(), freePage(), keyboardHandler(), kmain(), ogPrintf(), sysGetTime(), sysGetUptime(), systemTask(), time_init(), ubthread_cond_timedwait(), vfs_addMount(), vfs_findMount(), vfs_init(), vfsFindFS(), vfsRegisterFS(), vitals_init(), vmmFindFreePage(), and vmmFreeProcessPages().
1.4.7